项目质量的形成过程和影响因素分析考点解析
项目质量的形成过程和影响因素分析介绍
一、建设工程项目质量的基本特性
建筑具体的质量特性指标是在各建设工程项目的策划、决策和设计过程中定义的。
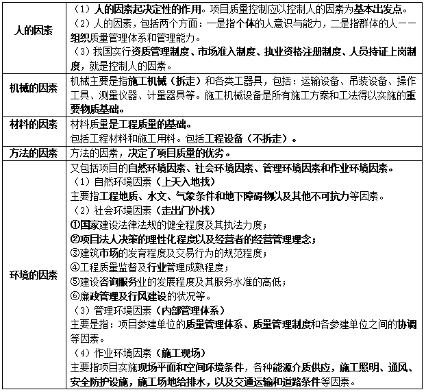
二、项目质量的影响因素(简称人、机、料、法、环)★★★★★
410.05KB
下载
539.84KB
下载
567.87KB
下载
473.51KB
下载
532.85KB
下载
531.01KB
下载
482.31KB
下载
563.77KB
下载
550.25KB
下载
514.28KB
下载
484.98KB
下载
277.97KB
下载正确答案: A
答察解析: 本题考查的是项目质量的影响因素。管理环境因素主要是指项目参建单位的质量管理体系、质量管理制度和各参建单位之间的协调等因素。比如,参建单位的质量管理体系是否健全,运行是否有效,决定了该单位的质量管理能力;在项目施工中根据承发包的合同结构,理顺管理关系,建立统一的现场施工组织系统和质量管理的综合运行机制,确保工程项目质量保证体系处于良好的状态,创造良好的质量管理环境和氛围,则是施工顺利进行,提高施工质量的保证。选项BCD均为社会环境因素。
正确答案: B
答察解析: 本作业环境因素(施工现场)主要指项目实施现场平面和空间环境条件,各种能源介质供应,施工照明、通风、安全防护设施,施工场地给排水,以及交通运输和道路条件等因素。
正确答案: A
答察解析: 管理环境因素主要是指项目参建单位的质量管理体系、质量管理制度和各参建单位之间的协调等因素。选项BCD均为社会环境因素。
正确答案: D
答察解析: 本题考察的是项目质量的影响因素。建设工程项目质量的影响因素,主要是指在项目质量目标策划、决策和实现过程中影响质量形成的各种客观因素和主观因素,包括人的因素、机械因素、材料因素、方法因素和环境因素(简称人、机、料、法、环)等。其中影响项目质量的环境因素,又包括项目的自然环境因素、社会环境因素、管理环境因素和作业环境因素。社会环境因素主要是指会对项目质量造成影响的各种社会环境因素,包括:国家建设法律法规的健全程度及其执法力度;建设工程项目法人决策的理性化程度以及建筑业经营者的经营管理理念;建筑市场包括建设工程交易市场和建筑生产要素市场的发育程度及交易行为的规范程度;政府的工程质量监督及行业管理成熟程度;建设咨询服务业的发展程度及其服务水准的高低;廉政管理及行风建设的状况等。
一、质量控制相关概念
二、项目质量控制的目标与任务
三、项目质量控制的责任和义务
《中华人民共和国建筑法》和《建设工程质量管理条例》规定,建设工程项目的建设单位、勘察单位、设计单位、施工单位、工程监理单位(五方责任主体)都要依法对建设工程质量负责,尤其要突出建设单位首要责任和落实施工单位主体责任。



四、《建筑工程五方责任主体项目负责人质量终身责任追究办法》:
五方责任主体:建设单位项目负责人、勘查单位项目负责人、设计单位项目负责人、施工单位项目经理、监理单位总监理工程师。
五方责任主体项目负责人质量终身责任,是指参与新建、扩建、改建的建筑工程项目负责人按照国家法律法规和有关规定,在工程设计使用年限内对工程质量承担相应责任。
符合下列情形之一的,县级以上地方人民政府住房和城乡建设主管部门应当依法追究项目负责人质量终身责任:
(1)发生工程质量事故;
(2)发生投诉、举报、群体性事件、媒体报道并造成恶劣社会影响的工程质量问题;
(3)由于勘查、设计或施工原因造成尚在设计使用年限内的建筑工程不能正常使用;
(4)存在其他需追究责任的违法违规行为。
工程质量终身责任实行书面承诺和竣工后永久性标牌等制度。
一、质量风险识别
(一)常见的质量风险
(二)质量风险识别的方法
风险识别可按风险责任单位和项目实施阶段分别进行。识别可分三步进行:
二、质量风险评估
三、质量风险响应(★★★★★)
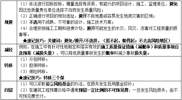
1、常用的质量风险对策包括风险规避、减轻、转移、自留及其组合等策略。
2、质量风险管理计划
质量风险应对策略应形成项目质量风险管理计划。其内容一般包括:
(1)项目质量风险管理方针、目标;
(2)质量风险识别和评估结果;
(3)质量风险应对策略和具体措施;
(4)质量风险控制的责任分工;
(5)相应的资源准备计划。
四、风险质量控制
项目质量风险控制是在对质量风险进行识别、评估的基础上,按照风险管理计划对各种质量风险进行监控,包括对风险的预测、预警。
拒绝盲目备考,加学习群领资料共同进步!

免费听
赵春晓
幽默风趣,思维导图总结精彩,考点层次分明。
主讲:安全生产管理,建设工程施工管理,建设工程项目管理
233网校一级建造师《项目管理》、二级建造师《施工管理》独家签约网课老师。某“双一流、211”高校副研究员、硕导,国家一级注册建造师、造价师。

免费听
王东兴
灵魂导师
主讲:建设工程法规及相关知识,建设工程法规及相关知识,安全生产法律法规
管理学硕士,国家注册一级建造师,多年从事教育行业,主攻工程经济、项目管理、企业管理方向。

免费听
董航
主讲:建设工程经济
曾任中建一局集团项目执行经理,多年现场经验,对施工现场生产管理、现场安全、施工技术非常熟悉,在一级建造师、注册安全工程师执业资格考试方面,有丰富的教学经验,更有其独特的培训风格,其地毯式培训教学,准确打击知识点,每年都会帮助广大学员顺利取证。

免费听
江凌俊
口诀一绝
主讲:目标控制(土木建筑),进度控制(水利),建筑施工安全,建筑工程管理与实务,建筑工程,建筑施工安全
曾在设计院任职,线上线下多年培训行业从业经历。

免费听
胡宗强
主讲:市政公用工程
从事建造师培训多年。经验丰富,命题方向把握准确。

免费听
梁毛
主讲:案例分析(土木建筑),建筑工程
工程管理证书“大满贯”获得者,一级建造师(建筑/机电)、造价工程师、监理工程师(土建/交通)、二级建造师(建筑/机电/市政)、高级工程师(建筑工程)
专业智能,高效提分
章节练习
章节专项突破
进入做题
精选试题
省时高效精选
进入做题
模拟考场
海量题免费做
进入做题
考前点题
高效锁分72小时
进入做题
每日一练
每天进步一点点
进入做题
历年真题
真题实战演练
进入做题
易错题
精选高频易错题
进入做题
模考大赛
同场闯关做题
进入做题
APP刷题神器
模考大赛
考点打卡
做题闯关

扫描二维码 下载233网校APP刷题
微信扫码关注公众号
获取更多考试资料