施工过程的质量验收考点解析
施工过程的质量验收介绍
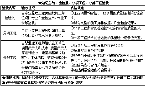
一、施工过程质量验收的内容
1.检验批和分项工程是质量验收的基本单元;
检验批是工程验收的最小单位;
2.分部工程是在所含全部分项工程验收的基础上进行验收的,在施工过程中随完工随验收,并留下完整的质量验收记录和资料;
3.单位工程作为具有独立使用功能的完整的建筑产品,进行竣工质量验收。
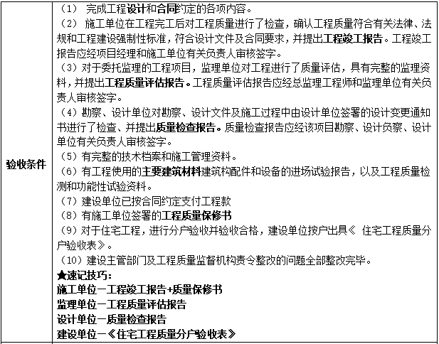
二、施工过程质量验收不合格的处理
(1)在检验批验收时,发现存在严重缺陷的应推倒重做,有一般缺陷可通过返修或更换器具、设备消除缺陷后重新进行验收;
(2)个别检验批发现某些项目或指标(如试块强度等)不满足要求难以确定是否验收时,应请有资质的法定检测单位检测鉴定,当鉴定结果能够达到设计要求时,应予以验收;
(3)当检测鉴定达不到设计要求,但经原设计单位核算认可能满足结构安全和使用功能的检验批,可予以以验收;
(4)严重质量缺陷或超过检验批范围内的缺陷,经法定检测单位检测鉴定以后,认为不能满足最低限度的安全储备和使用功能,则必须进行加固处理,虽然改变外形尺寸,但能满足安全使用要求,可按技术处理方案和协商文件进行验收,责任方应承担经济责任;
(5)通过返修或加固处理后仍不能满足安全使用要求的分部工程严禁验收。
三、装配式混凝土建筑的施工质量验收(预制构件的质量验收)
(1)钢筋混凝土构件和允许出现裂缝的预应力混凝土构件应进行承载力、挠度和裂缝宽度检验;不允许出现裂缝的预应力混凝土构件应进行承载力、挠度和抗裂检验。
(2)不做结构性能检验的预制构件,施工单位或监理单位代表应驻厂监督生产过程。当无驻厂监督时,预制构件进场时应对其主要受力钢筋数量、规格、间距、保护层厚度及混凝土强度进行实体检验。检验数量:同一类型预制构件不超过1000个为一批,每一批随机抽取1个构件进行结构性能检验;
410.05KB
下载
539.84KB
下载
567.87KB
下载
473.51KB
下载
532.85KB
下载
531.01KB
下载
482.31KB
下载
563.77KB
下载
550.25KB
下载
514.28KB
下载
484.98KB
下载
277.97KB
下载正确答案: B
答察解析: 分项工程是由专业监理工程师组织验收的,分部工程师由总监理工程师组织验收的,A选项错误。检验批是工程验收的最小单元,是分项工程乃至整个建筑工程质量验收的基础,C选项错误。分部工程所包含的全部分项工程质量验收合格,仅仅是分部工程验收合格的一部分条件,还包括质量控制资料应完整,有关安全、节能、环境保护和主要使用功能的抽样检验结果应符合相应规定,观感质量要符合要求,D选项错误。
正确答案: C
答察解析: 考查的是装配式混凝土建筑的施工质量验收。梁板类简支受弯预制构件进场时应进行结构性能检验。
正确答案: A
答察解析: 分部工程质量验收中,勘察、设计单位项目负责人和施工单位技术、质量部门负责人应当参加地基与基础分部工程验收;设计单位项目负责人和施工单位技术、质量部门负责人应当参加主体结构、节能分部工程验收。
拒绝盲目备考,加学习群领资料共同进步!

免费听
赵春晓
幽默风趣,思维导图总结精彩,考点层次分明。
主讲:安全生产管理,建设工程施工管理,建设工程项目管理
233网校一级建造师《项目管理》、二级建造师《施工管理》独家签约网课老师。某“双一流、211”高校副研究员、硕导,国家一级注册建造师、造价师。

免费听
王东兴
灵魂导师
主讲:建设工程法规及相关知识,建设工程法规及相关知识,安全生产法律法规
管理学硕士,国家注册一级建造师,多年从事教育行业,主攻工程经济、项目管理、企业管理方向。

免费听
董航
主讲:建设工程经济
曾任中建一局集团项目执行经理,多年现场经验,对施工现场生产管理、现场安全、施工技术非常熟悉,在一级建造师、注册安全工程师执业资格考试方面,有丰富的教学经验,更有其独特的培训风格,其地毯式培训教学,准确打击知识点,每年都会帮助广大学员顺利取证。

免费听
江凌俊
口诀一绝
主讲:目标控制(土木建筑),进度控制(水利),建筑施工安全,建筑工程管理与实务,建筑工程,建筑施工安全
曾在设计院任职,线上线下多年培训行业从业经历。

免费听
胡宗强
主讲:市政公用工程
从事建造师培训多年。经验丰富,命题方向把握准确。

免费听
梁毛
主讲:案例分析(土木建筑),建筑工程
工程管理证书“大满贯”获得者,一级建造师(建筑/机电)、造价工程师、监理工程师(土建/交通)、二级建造师(建筑/机电/市政)、高级工程师(建筑工程)
专业智能,高效提分
章节练习
章节专项突破
进入做题
精选试题
省时高效精选
进入做题
模拟考场
海量题免费做
进入做题
考前点题
高效锁分72小时
进入做题
每日一练
每天进步一点点
进入做题
历年真题
真题实战演练
进入做题
易错题
精选高频易错题
进入做题
模考大赛
同场闯关做题
进入做题
APP刷题神器
模考大赛
考点打卡
做题闯关

扫描二维码 下载233网校APP刷题
微信扫码关注公众号
获取更多考试资料