职业健康安全事故的分类和处理考点解析
职业健康安全事故的分类和处理介绍
一、职业伤害事故的分类
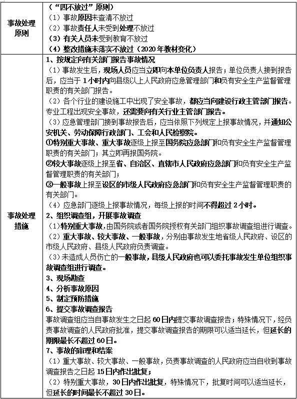
二、建设工程安全事故的处理
三、安全事故统计规定
县级以上安全生产监督管理部门,在每月7日前报送上月生产安全事故统计数据汇总,生产安全事故发生之日起30日内(火灾、道路运输事故自发生之日起7日内)伤亡人员发生变化的,应及时补报伤亡人员变化情况。
410.05KB
下载
539.84KB
下载
567.87KB
下载
473.51KB
下载
532.85KB
下载
531.01KB
下载
482.31KB
下载
563.77KB
下载
550.25KB
下载
514.28KB
下载
484.98KB
下载
277.97KB
下载正确答案: B
答察解析: 本题考查的是建设工程安全事故的处理。选项A正确的说法应为“各个行业的建设施工中出现了安全事故,都应当向建设行政主管部门报告”;选项C正确的说法应为“事故发生后,事故现场有关人员应当立即向本单位负责人报告;单位负责人接到报告后,应当于1小时内向事故发生地县级以上人民政府安全生产监督管理部门和负有安全生产监督管理职责的有关部门报告”;选项D正确的说法应为“情况紧急时,事故现场有关人员可以直接向事故发生地县级以上人民政府安全生产监督管理部门和负有安全生产监督管理职责的有关部门报告” 。
正确答案: B
答察解析: 安全事故的分级是根据《企业职工伤亡事故分类标准》,分为轻伤、重伤、死亡。死亡事故又分为重大伤亡事故(死亡1-2人),特大伤亡事故(死亡人数≥3人)。
正确答案: D
答察解析: 事故调查组应当自事故发生之日起60日内提交事故调查报告;特殊情况下,经负责事故调查的人民政府批准,提交事故调查报告的期限可以适当延长,但延长的期限最长不超过60日。
正确答案: C
答察解析: 事故发生后,事故现场有关人员应当立即向本单位负责人报告,单位负责人接到报告后,应当于1 小时内向事故发生地县级以上人民政府应急管理部门和负有安全生产监督管理职责的有关部门报告, 并有组织、有指挥地抢救伤员、排除险情;应当防止人为或自然因素的破坏,便于事故原因的调查。应急管理部门和负有安全生产监督管理职责的有关部门逐级上报事故情况,每级上报的时间不得超过2小时。
一、应急预案体系的构成
二、生产安全事故应急预案编制的要求
(1)符合有关法律、法规、规章和标准的规定。
(2)结合本地区、本部门、本单位的安全生产实际情况。
(3)结合本地区、本部门、本单位的危险性分析情况。
(4)应急组织和人员的职责分工明确,并有具体的落实措施。
(5)有明确、具体的事故预防措施和应急程序,并与其应急能力相适应。
(6)有明确的应急保障措施,并能满足本地区、本部门、本单位的应急工作要求。
(7)预案基本要素齐全、完整,预案附件提供的信息准确。
(8)预案内容与相关应急预案相互衔接。
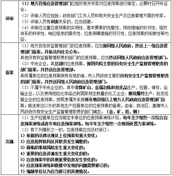
应急预案的管理包括应急预案的评审、备案、实施和奖惩。
应急管理部负责应急预案的综合协调管理工作。县级以上地方各级人民政府应急管理部门负责本行政区域内应急预案的综合协调管理工作。
拒绝盲目备考,加学习群领资料共同进步!

免费听
赵春晓
幽默风趣,思维导图总结精彩,考点层次分明。
主讲:安全生产管理,建设工程施工管理,建设工程项目管理
233网校一级建造师《项目管理》、二级建造师《施工管理》独家签约网课老师。某“双一流、211”高校副研究员、硕导,国家一级注册建造师、造价师。

免费听
王东兴
灵魂导师
主讲:建设工程法规及相关知识,建设工程法规及相关知识,安全生产法律法规
管理学硕士,国家注册一级建造师,多年从事教育行业,主攻工程经济、项目管理、企业管理方向。

免费听
董航
主讲:建设工程经济
曾任中建一局集团项目执行经理,多年现场经验,对施工现场生产管理、现场安全、施工技术非常熟悉,在一级建造师、注册安全工程师执业资格考试方面,有丰富的教学经验,更有其独特的培训风格,其地毯式培训教学,准确打击知识点,每年都会帮助广大学员顺利取证。

免费听
江凌俊
口诀一绝
主讲:目标控制(土木建筑),进度控制(水利),建筑施工安全,建筑工程管理与实务,建筑工程,建筑施工安全
曾在设计院任职,线上线下多年培训行业从业经历。

免费听
胡宗强
主讲:市政公用工程
从事建造师培训多年。经验丰富,命题方向把握准确。

免费听
梁毛
主讲:案例分析(土木建筑),建筑工程
工程管理证书“大满贯”获得者,一级建造师(建筑/机电)、造价工程师、监理工程师(土建/交通)、二级建造师(建筑/机电/市政)、高级工程师(建筑工程)
专业智能,高效提分
章节练习
章节专项突破
进入做题
精选试题
省时高效精选
进入做题
模拟考场
海量题免费做
进入做题
考前点题
高效锁分72小时
进入做题
每日一练
每天进步一点点
进入做题
历年真题
真题实战演练
进入做题
易错题
精选高频易错题
进入做题
模考大赛
同场闯关做题
进入做题
APP刷题神器
模考大赛
考点打卡
做题闯关

扫描二维码 下载233网校APP刷题
微信扫码关注公众号
获取更多考试资料