索赔费用计算考点解析
索赔费用计算介绍
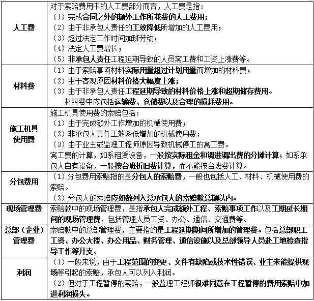
一、索赔费用的组成
二、索赔费用的计算方法
索赔费用的计算方法有:实际费用法、总费用法和修正的总费用法(记忆口诀:实际总修总)
实际费用法是计算工程索赔时最常用的一种方法。这种方法的计算原则是以承包人为某项索赔工作所支付的实际开支为根据,向业主要求费用补偿。
410.05KB
下载
539.84KB
下载
567.87KB
下载
473.51KB
下载
532.85KB
下载
531.01KB
下载
482.31KB
下载
563.77KB
下载
550.25KB
下载
514.28KB
下载
484.98KB
下载
277.97KB
下载正确答案: A
答察解析: 施工机械使用费的索赔包括:由于完成额外工作增加的机械使用费;非承包商责任工效降低增加的机械使用费;由于业主或监理工程师原因导致机械停工的窝工费。如系承包商自有设备,一般按台班折 旧费计算,而不能按台班费计算,因台班费中包括了设备使用费。
正确答案: B
答察解析: ①某一工程提取的管理费=同期公司的总管理费×该工程合同额/同期公司总合同额 =1500×5000/50000=150
②每天的管理费=该工程向总部上缴的管理费/合同实施总天数=150/300=0.5
③索赔的总部管理费=每天的管理费×工程延期天数=0.5×30=15
正确答案: A
答察解析: 施工机具使用费的索赔包括:由于完成额外工作增加的机械使用费;非承包人责任工效降低 增加的机械使用费;由于业主或监理工程师原因导致机械停工的窝工费。
拒绝盲目备考,加学习群领资料共同进步!

免费听
赵春晓
幽默风趣,思维导图总结精彩,考点层次分明。
主讲:安全生产管理,建设工程施工管理,建设工程项目管理
233网校一级建造师《项目管理》、二级建造师《施工管理》独家签约网课老师。某“双一流、211”高校副研究员、硕导,国家一级注册建造师、造价师。

免费听
王东兴
灵魂导师
主讲:建设工程法规及相关知识,建设工程法规及相关知识,安全生产法律法规
管理学硕士,国家注册一级建造师,多年从事教育行业,主攻工程经济、项目管理、企业管理方向。

免费听
董航
主讲:建设工程经济
曾任中建一局集团项目执行经理,多年现场经验,对施工现场生产管理、现场安全、施工技术非常熟悉,在一级建造师、注册安全工程师执业资格考试方面,有丰富的教学经验,更有其独特的培训风格,其地毯式培训教学,准确打击知识点,每年都会帮助广大学员顺利取证。

免费听
江凌俊
口诀一绝
主讲:目标控制(土木建筑),进度控制(水利),建筑施工安全,建筑工程管理与实务,建筑工程,建筑施工安全
曾在设计院任职,线上线下多年培训行业从业经历。

免费听
胡宗强
主讲:市政公用工程
从事建造师培训多年。经验丰富,命题方向把握准确。

免费听
黄明峰
封“神”级老师
主讲:消防安全技术综合能力,消防安全技术实务,消防安全技术综合能力,消防安全案例分析,安全生产技术基础,建设工程项目管理
主要从事一级消防工程师、中级安全工程师等考试培训。
专业智能,高效提分
章节练习
章节专项突破
进入做题
精选试题
省时高效精选
进入做题
模拟考场
海量题免费做
进入做题
考前点题
高效锁分72小时
进入做题
每日一练
每天进步一点点
进入做题
历年真题
真题实战演练
进入做题
易错题
精选高频易错题
进入做题
模考大赛
同场闯关做题
进入做题
APP刷题神器
模考大赛
考点打卡
做题闯关

扫描二维码 下载233网校APP刷题
微信扫码关注公众号
获取更多考试资料