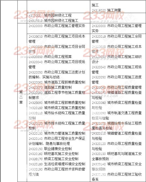
新教材同就教材对比中可以发现,新教材的章节进行压缩,章节里的内容进行删改和增加,第四版的教材更加接近与一级建造师考试大纲,除对建造师应掌握的基础性理论知识点予以保留外,删除或简化了应用不多的知识点,重点考察工程实践方面的知识点:新版与旧版考试大纲相比,总条数121条增加了136条:内容上变化最大的就是删除了盾构法施工和城市园林绿化工程章节,其他章节也做了较大的调整。
备注:新教材同旧教材对比,本书主要删除的内容有城市轨道交通和隧道工程中的盾构施工技术要求、城市园林,绿化工程另外根据近几年新颁布的法规、规范,将书中的内容作了修改,本书更侧重与实践性。
233网校:2014二建《市政工程》教材变化独家解读(凌平平版)




233网校小编建议必看:
2014年二级建造师考试教材大纲变革专题
2014年二级建造师考试大纲变化分析
考生如何购买正版教材大纲?
2014年二级建造师新教材购买方式,点击查看>>
新老考生如何报考2014年二级建造师?
点击查看报考所在地区报名条件,了解是否达到报考要求——>点击进入2014年二级建造师各省市报考入口,报名方式为网上报名,网上缴费,现场资格审查。





























