二级建造师考试涉及到三科,第一科是《建设工程法规及相关知识》,第二科是《建设工程施工管理》,第三科是《专业工程管理与实务》。对于这三科来讲是二加一,也就是说前面两科是每一位同学都得参加,但是第三科管理与实务就不一样了,它包含六个专业每位同学只选一个专业就可以了。正是因为这样2020年准备参加二级建造师考试的朋友,或许对于报考哪个专业还有些纠结。为了方便大家清楚了解二级建造师各专业以及各专业就业前景,学霸君特别为大家整理《二级建造师6大专业就业前景分析》,供各位参考。
一、考试难度
| 专业名称 | 难度系数 | 19年真题点评 |
| 建筑工程管理与实务 | ★★★ | 建筑考情分析 |
| 机电工程管理与实务 | ★★★★ | 机电考情分析 |
| 公路工程管理与实务 | ★★★★ | 公路考情分析 |
| 市政公用工程管理与实务 | ★★★★★ | 市政考情分析 |
| 水利水电工程管理与实务 |
★★★★★ | 水利水电考情分析 |
| 矿业工程管理与实务 | ★★★★★★ | —— |
注:★ 越多代表难度越大,此处通过学员通过率评估,不完全代表该科的真实难易程度。二级建造师各专业难度排行,从易到难(仅供参考):建筑→机电→公路→市政→水利水电→矿业。2019年二建建筑整体考试难度适中,常规高频考点占比较大。2019年二建市政实务出题侧重章节有较大变化,往年以道路、桥梁为重点考核章节,分值占比较高,选择题主要考核施工技术、案例几大高频考点每年轮番上阵。更多2019年考试分析点击表格链接查看各科19年真题点评。
二、工资收入
| 专业名称 | 工资排行系数 |
| 建筑工程管理与实务 | ★★★ |
| 机电工程管理与实务 | ★★★★ |
| 公路工程管理与实务 | ★★★★ |
| 市政公用工程管理与实务 | ★★★★★ |
| 水利水电工程管理与实务 | ★★★★★ |
| 矿业工程管理与实务 | ★★★★★ |
注:★ 越多,代表收入越高,综上数据得出,建筑工程专业考试难度较低,考试人数多,相应的工作收入也较低,市政和水利考试难度相对较高,相应的工资收入也是比较可观的。
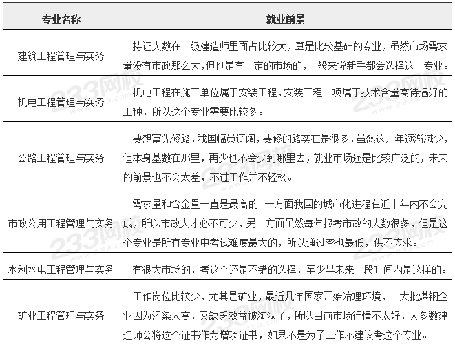
三、专业前景

四、就业方向

总之,专业好不好看你以什么标准评价了,其实最适合你的就是最好的。大家在选报专业的时候,还要结合自己所学专业以及目前所从事的领域。建造师考试还是个需要实操经验的考试,没有相关行业的实际经验,考试起来难度会很大。
最后,233网校学霸君提醒各位学员可结合自身的情况,选择更适合的专业!































