



【答辩题目解析】
1.化学方程式的书写需要遵循的两个原则是什么?
【参考答案】
一是符合客观事实,二是符合质量守恒定律。
2.在本节课中,可以设置哪些练习帮助学生掌握化学方程式的书写方法?
【参考答案】
可以设置如下的练习活动:①出示不正确的化学方程式,请学生找出问题所在并且进行改正;②出示具体的化学反应,指明反应物和生成物,请学生自行写出化学方程式。
初中化学《维生素》
一、考题回顾

二、考题解析
【教学过程】
(一)故事导入
【教师讲解】1519年,葡萄牙航海家麦哲伦率领的远洋船队从南美洲东岸向太平洋进发。三个月后,有的船员牙床破了,有的船员流鼻血,有的船员浑身无力,待船到达目的地时,原来的200多人,活下来的只有35人,人们对此找不出原因。1734年,在开往格陵兰的海船上,有一个船员得了严重的坏血病,当时这种病无法医治,其他船员只好把他抛弃在一个荒岛上。待他苏醒过来,用野草充饥,几天后他的坏血病竟不治而愈了。诸如此类的坏血病,曾夺去了几十万英国水手的生命。
【教师提问】故事中的案例主要涉及的是坏血病,那么它是由于缺乏什么营养物质引起的呢?主要就是维生素,这节课我们一起来学习一下。
(二)新课教学
【教师讲解】维生素也称维它命,是人体不可缺少的一种营养素,它是由波兰的科学家丰克为它命名的,丰克称它为"维持生命的营养素"。
【教师提问】请列举日常生活中由于缺乏维生素而产生的一些病症。
【学生回答】手脚蜕皮、夜盲症、佝偻病等。
【教师总结】手脚蜕皮主要是由于缺少维生素B,而夜盲症则与维生素A有关,佝偻病发主要是在儿童身上,与维生素D有关系。其实维生素可以分为很多种,目前已知的就有几十种,常见的有维生素A、B1、B2、C、D、E等等,他们的分子组成和结构都较为复杂。
【教师引导】维生素有如此重要的作用,那么在日常生活中,哪些食物中富含维生素呢?
【多媒体演示】生活中富含维生素的物质图片。
【学生总结】水果、糙米、面包、瘦肉、牛奶等。
【教师引导】人体所需要的各种维生素的量并不多,但人体所需的大多数维生素不能在体内合成,必须从食物中摄取。请学生谈谈据此可以得到什么启发。
【学生回答】只要保证膳食中含有各种维生素,不偏食,一般不会缺乏维生素。但是如果长期对事物烹调的方法不科学,使食物中的维生素被破坏或流失,人就容易患某些疾病。
【教师引导】科学家经过不懈的努力已经可以通过人工的方法合成或从一些食物中提取某些维生素,比如复合维生素片等等。同学们能不能再列举两个例子?
【学生回答】感冒的时候吃的维C银翘片,维生素泡腾片。
【引导思考】维生素对于人体如此重要,缺乏的时候会引起很多的病症,那我们日常的生活中应该如何确保自身身体健康呢?
【学生回答】不挑食,不厌食,多吃富含维生素的物质,合理膳食。
(三)拓展提高
【教师提问】联系日常生活,举例说明在烹调富含维生素的食品时应注意什么?
【学生回答】维生素C溶于水在加热或碱性条件下易被破坏,在酸性条件下较稳定,所以对富含维生素C的蔬菜,烹调前最好不用水浸,不捣碎、不切薄,最好在沸水中煮或加少量食醋,食用前不要长时间保温,能生吃的最好凉拌。
(四)小结作业
小结:学生总结本节课重点知识,教师补充。
作业:给自己设计一份合理膳食的食谱,帮助自己获取足量的维生素。
【板书设计】略
【答辩题目解析】
1.维生素属于有机物,为什么有机物的种类繁多?
【参考答案】
同分异构现象的存在,是有机化合物种类繁多的重要原因;
另外,碳碳之间可以通过单键、双键、三键形成链状和环状结构,所形成的环可以是单环也可以是多环,环可大可小,支链可长可短,可多可少等,也是有机化合物种类繁多的原因之一。
2.本节课的教学重难点是什么?你是如何分析得到的?
【参考答案】
在本节课中,内容主要以维生素的作用展开,并重点强调维生素在人类生活中的重要作用,因此我将维生素与人体健康的关系设置为本节课的重点。
而对于初中生来说,在对待化学与生活的关系的时候,往往不能理解的很深入,只能停留在知识层面,而不能体会其中的重大意义,因此我将维生素对人的生命活动的重要意义以及合理安排饮食的重要性设置为本节课的难点。
初中化学《二氧化碳的实验室制法》
一、考题回顾


二、考题解析
【教学过程】
(一)生活导入
【教师引导】我们已经学过氧气的实验室制法了,除氧气外,二氧化碳也是一种与生活密切相关的气体。展示“冰川融化”、“地球变暖”、“温室效应”的图片及资料。我们今天一起来学习一下实验室里如何制备二氧化碳。
(二)探究新知
【提出问题】你知道产生二氧化碳气体的方法有哪些?
【学生回答】
①人呼吸可以产生二氧化碳;
②木炭在氧气中充分燃烧可以产生二氧化碳;
③一些物质之间发生化学反应可以产生二氧化碳;
……
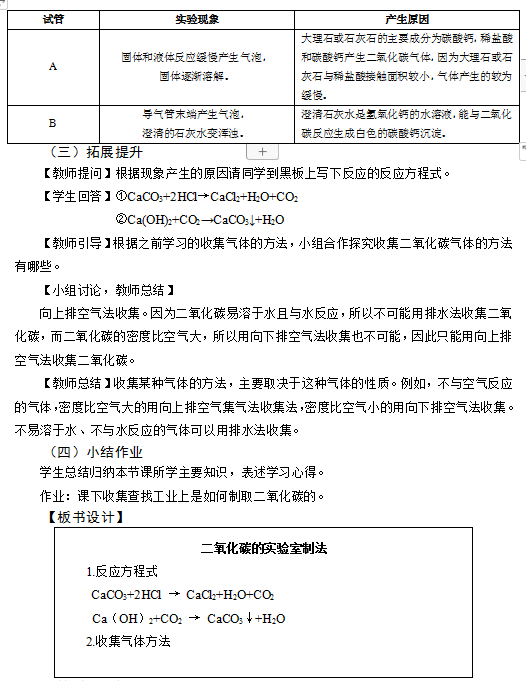
【提出问题】请观看大屏幕上展现的实验,仔细观察实验中用了哪些实验仪器和实验试剂。
【多媒体展示】取两支试管,在试管A中加入2 mL澄清石灰水,在试管B中加入几块大理石或石灰石(主要成分为碳酸钙),再加入一定的稀盐酸,迅速塞上带导管的橡皮塞。将导气管伸入试管A的溶液中。
【学生回答】实验仪器有铁架台,试管,橡皮塞,导气管。实验试剂有大理石或石灰石,稀盐酸,澄清石灰水。
【学生实验】小组合作自主进行实验,注意实验步骤和注意事项,观察实验现象并记录,思考现象产生的原因。
【学生回答,教师总结】

【答辩题目解析】
1.可以用启普发生器制备二氧化碳吗?
【参考答案】
可以。启普发生器的适用条件:
(1)不溶块状固体和液体反应。
(2)不需要加热。
(3)生成气体不易溶于水。
二氧化碳可溶于水,但难溶于盐酸,故用石灰石与盐酸反应制二氧化碳时可用启普发生器。
2.制取二氧化碳的药品探究中,能否选取生活中的一个素材?
【参考答案】
制取二氧化碳的原理就是碳酸钙与酸反应生成二氧化碳气体,在生活中以及小学科学学习中已经知道了食醋可以溶解鸡蛋壳,因此可以选取这一素材。
声明:本文真题来源考生回忆及网络渠道搜集,仅供考生参考,如有侵权,请联系删除!
下载233网校APP,可下载教师资格证面试真题!
| 免费注册233网校会员,获取教师资格证面试资料包!点击注册>> |
小编推荐:教师资格证面试考试流程 面试考生须知
真题推荐:历年教师资格证面试真题>>>
通关秘籍:教师资格证面试如何快速通关?233网校讲师将面试情景还原,助你一举攻下“结构化面试+试讲+答辩”三大内容,实战通关!免费体验>>

