第五章 薪酬管理【在线测试】
第一节 薪酬调查
第一单元 市场薪酬调查
【学习目标】
通过学习,明确企业薪酬的基本概念和功能,薪酬管理的内容,市场薪酬调查的基本概念、种类、作用,掌握薪酬市场调查的基本程序和步骤,调查方式的选择.薪酬调查数据的统计分析和薪酬市场调查的主要方法,以及设计薪酬调查问卷的基本程序。
【知识要求】
一、薪酬的基本概念
(一)薪酬的概念
薪酬是员工为企业提供劳动而得到的各种货币与实物报酬的总和,包括工资、福利和社会保险、企业补充保险等各种直接或间接的报酬。薪酬有不同表现形式,如精神的与物质的,有形的与无形的,货币的与非货币的,以及内在的与外在的等。
薪酬可分为货币薪酬(或称经济薪酬、外在薪酬)和非货币薪酬(或称非经济薪酬、内在薪酬)。货币薪酬又可分为直接薪酬和间接薪酬,其中,直接薪酬包括基本工资、绩效工资、奖金、津贴等,它们一般以现金形式支付:而间接薪酬则包括社会保险、员工福利、股票期权等,它们一般以非现金形式延期支付。而非货币薪酬则指由工作本身、工作环境和组织特征带的怡悦和满足感等。主要是一种心理效用。非货币薪酬主要可分成两种:一种是与职业发展有关,主要是个人能力的提高和事业的发展,包括晋升机会、职业保障、自我发展、弹性工时、决策参与、工作挑战性、自我成就感等,我们称之为职业性肯定;另一种与工作环境有关,主要指和谐、优越的工作环境和人际环境带来的身心愉悦,包括组织声誉、领导魅力、友善的同事、优越的办公条件、交友的机会、喜欢的任务等,可以称之为社会性肯定
(如图5—1所示)。
(二)薪酬的功能

按照传统薪酬理论,企业薪酬的功能是针对管理者一方而言的,即相对雇主或者企业管理者而言的作用与功能。依据现代企业管理理论,任何管理行为都是管理者和被管理者的互动过程,企业薪酬作为连接雇主和雇员劳动关系的纽带,对双方都有不可替代的作用。因此,必须从企业和员工两个角度考察现代薪酬的功能。
1.薪酬对企业的功能
对企业或雇主而言.薪酬具有以下七种功能。
(1)增值功能。薪酬是能够为企业和投资者带来预期收益的资本。
(2)控制企业成本。由于企业所支付的薪酬水平高低会直接影响到企业在劳动力市场上的竞争能力,企业保持一种相对较高的薪酬水平对于吸引和保留员工来说无疑是有利的。但是,较高的薪酬水平又会对企业产生成本上的压力.从而对企业在产品市场上的竞争产生不利影响。因此,有效地控制薪酬成本支出对于大多数企业的经营来说具有重大意义。
(3)改善经营绩效。薪酬对于员工的工作行为、工作态度以及工作业绩具有直接影响。薪酬不仅决定了企业可以招募到员工的数量和质量,决定了企业中的人力资源存量;同时,它还决定了现有员工受到激励的状况,影响到他们的工作效率、缺勤率、对组织的归属感以及组织承诺度,从而直接影响到企业的生产能力和生产效率。薪酬实际上是企业向员工传递的一种特别强烈的信息。即什么样的行为和态度是受到鼓励的,什么业绩是对企业有贡献的,从而引导员工的工作行为和工作态度以及最终的绩效朝着企业期望的方向发展。
(4)塑造企业文化。薪酬会对员工的工作行为和态度产生很强的引导作用。因此,合理和富有激励性的薪酬制度会有助于企业塑造良好的企业文化,或者对已经存在的企业文化起到积极的强化作用。
(5)支持企业变革。薪酬可以通过作用于员工个人、工作团队和企业整体来创造出与变革适应的内部和外部环境,从而有效推动企业变革。作为一种强有力的激励工具和沟通手段,薪酬如果能够得到有效的运用,则它能够起到沟通和强化新的价值观和行为、支持对结果负责的精神作用.同时还直接成为对新绩效目标的达成提供报酬的重要工具。
(6)配置功能。薪酬是企业合理配置劳动力并提高企业效率的杠杆。企业通过报酬机制,可以将组织目标和管理者的意图传递给员工,促使员工个人行为与组织行为的融合:也可以通过薪酬结构的变动,调节各生产和经营环节的人力资源流动,实现企业内部各种资源的有效配置。
(7)导向功能。企业可以将战略目标、目标和计划,通过薪酬战略和薪酬计划表达出来。薪酬不仅是企业当前管理的有效工具,也是未来管理的导向器。所谓企业薪酬的战略管理,其实质就在于此。换言之,现代企业的薪酬管理已经成为企业战略管理的一个有机组成部分。战略管理赋予企业薪酬管理以新的内涵。
2.薪酬对员工的功能
对企业员工来讲,传统的工资主要有两种功能:满足基本物质需求的功能和满足安全保障需求的功能。现代薪酬不仅具有这两种功能,而且日益体现出对员工精神需求满足的作用。具体功能如下。
(1)保障功能。交换是薪酬的主要功能。在市场经济条件下,员工通过在企业的生产和劳动行为,换取劳动收入,以满足个人及其家庭的生活需求。在市场经济条件下,薪酬仍是企业员工获取本人及其家庭生活费用,满足物质生活需要的主要来源。
(2)激励功能。从人力资源管理的角度看,薪酬应主要体现和发挥其激励功能。所谓激励功能,是指企业用来激励员工按照其意志行事而又能加以控制的功能。现实生活中,员工一方面要追求自身的价值,获得主人翁感和认同感:另一方面更重视追求实在的利益,而劳动则是员工获取收入以提高自己生活水平的基本手段。在这种情况下,企业通过各种具体工资(包括奖金)形式,把员工收入与对企业提供的劳动贡献联系起来,劳动收入(包括工资收入)就能发挥激励功能。
(3)社会信号功能。在现代社会中,由于人员在企业之间甚至在地区之间频繁流动.因此在相对稳定的传统社会中用来确定一个人的社会地位的那些信号,如年龄、家族势力等,逐渐变得衰弱,而薪酬作为流动社会中的一种市场信号则很好地说明了一个人在社会上所处的位置。人们可以根据这种信号来判定员工的家庭、朋友、职业、受教育程度、生活状况甚至宗教信仰以及价值取向等。不仅如此,在一个企业内部,员工的相对薪酬水平高低往往也代表了员工在企业内部的地位和层次,从而成为对员工的个人价值进行识别的一种信号。因此,员工对这种信号的关注实际上反映了员工对于自身在社会以及企业内部的价值的关注,从这方面说,薪酬的社会信号功能也是不可忽视的。
3.薪酬对社会的功能
薪酬对社会的功能体现在对劳动力资源的再配置。薪酬作为劳动力价格的信号,调节着劳动力的供求和劳动力的流向。当某一地区、部门和某一职业及工种的劳动力供不应求时,薪酬会上涨,促使劳动力从其他地区、部门和行业向紧缺的领域流动。进而趋向平衡;反之也一样。通过薪酬的调节,实现劳动力资源的优化配置;此外,薪酬也调节着人们对职业和工种的评价,协调着人们择业的愿望和就业的流向。
二、薪酬管理的内容
薪酬管理是在组织发展战略指导下,对员工薪酬支付原则、薪酬策略、薪酬水平、薪酬结构、薪酬构成进行确定、分配和调整的报考管理过程。薪酬管理要为实现组织目标服务,薪酬管理目标是基于人力资源战略设立的,而人力资源战略服从于企业发展战略。
概括来说,薪酬管理包括薪酬体系设计、薪酬日常管理两个方面。薪酬体系设计主要是薪酬水平设计、薪酬结构设计和薪酬构成设计;薪酬日常管理是由薪酬预算、薪酬支付、薪酬调整组成的循环,这个循环可以被称为薪酬成本管理循环。
薪酬设计是薪酬管理最基础的工作,如果薪酬水平、薪酬结构、薪酬构成等方面有问题,企业薪酬管理不可能取得预定目标。薪酬预算、薪酬支付、薪酬调整工作是薪酬管理的重点工作,应切实加强薪酬日常管理工作,以便实现薪酬管理的目标。薪酬体系建立起来后,应密切关注薪酬日常管理中存在的问题.及时调整企业薪酬策略,调整薪酬水平、薪酬结构以及薪酬构成以实现效率、公平、合法的薪酬目标,从而保证企业发展战略的实现。
(一)企业员工工资总额管理
工资总额管理不仅包括工资总额的计划与控制,还包括工资总额调整的计划与控制。国家统计局对于工资总额韵组成有明确的界定,确定工资总额的组成是:
工资总额=计时工资+计件工资+奖金+津贴和补贴+加班加点工资+特殊情况支付的工资
事实上,对于国家来说,工资总额的准确统计是国家从宏观上了解人民的收入衡量,员工的生活水平,计算离退休金、有关保险金和经济补偿金的重要依据;对于企业来说,工资总额是人工成本的一部分,是企业掌握人工成本的主要信息来源,是企业进行人工成本控制的重要方面。因此,必须充分认识工资总额统计核算的重要性。由于工资总额的各项组成均与企业经济效益等因素直接相关,工资总额的调整在所难免,因此,确定工资总额调整的幅度也是十分重要的。
工资总额的管理方法,首先要权衡确定合理的工资总额需要考虑的因素,如企业支付能力、员工的生活费用、市场薪酬水平以及员工现有薪酬状况等,然后计算合理的工资总额,可以采用工资总额与销售额的方法推算合理的工资总额,或采用盈亏平衡点方法推算合理的工资总额,还可以采用工资总额占附加值比例的方法来推算合理的工资总额。
(二)员工薪酬水平的控制
企业要明确界定各类员工的薪酬水平.以实现劳动力与企业之间公平的价值交换。这是薪酬管理的重要内容。正确的做法是,哪类员工对企业的贡献越大,他从薪酬中得到的回报就应当越多;哪类员工对企业的贡献越小,他从薪酬中得到的回报就应当越少,以示公平。
同时,为了体现薪酬管理对外对内公平的基本原则.还必须根据劳动力市场的供求关系以及社会消费水平的变化,及时对企业员工的总体薪酬水平适时地进行调整,以最大限度地调动企业内各个方面的工作积极性、主动性和创造性。
(三)企业薪酬制度设计与完善
企业薪酬制度设计完善是企业薪酬管理的一项重要任务,包括工资结构设计完善.即确定并调整不同员工薪酬项目的构成,以及各薪酬项目所占的比例,还包括工资等级标准设计、薪酬支付形式设计,即确定薪酬计算的基础是按照劳动时间,还是按照生产额、销售额计算。不同的企业薪酬制度有不同的适用对象和范围,它们有的简单,有的复杂,关键是要选择与企业总体发展战略以及实际情况相适应的薪酬制度。
(四)日常薪酬管理工作
日常薪酬管理工作具体包括:
1.开展薪酬的市场调查,统计分析调查结果,写出调查分析的报告。
2.制订年度员工薪酬激励计划,对薪酬计划执行情况进行统计分析。
3.深入调查了解各类员工的薪酬状况,进行必要的员工满意度调查。
4.对报告期内人工成本进行核算,检查人工成本计划的执行情况。
5.根据企业薪酬制度的要求,结合各部门绩效目标的实现情况,对员工的薪酬进行必要调整。
三、市场薪酬调查的基本概念
薪酬调查是指企业采用科学的方法,通过各种途径,采集有关企业各类人员的工资福利待遇以及支付状况的信息,并进行必要处理分析的过程。目前,国内外绝大多数的企业在确定自己员工的薪酬水平时,为了赢得人才竞争的优势,都非常重视市场薪酬调查数据的采集和分析,并以此作为本企业薪酬决策的重要依据之一。
在劳动力市场的竞争过程中,薪酬水平的高低表现为用人单位与劳动者之间的博弈,企业一方总是希望以相对少的投入,力求获得更多的收益;而劳动者总是希望在付出一定数量和质量的劳动之后,能够获得略高于市场水平的收入。
通过薪酬的市场调查,能够获得劳动力市场各类企业(包括自己的竞争对手)员工薪酬水平及其结构等方面的真实信息。获得市场调查信息的企业,不仅可以更加明确自己当前的薪酬水平和相对于竞争对手在目前劳动力市场上所处的位置,而且可以根据人力资源发展战略的要求,及时地调整自己企业的薪酬结构和水平。
(一)市场薪酬调查的种类
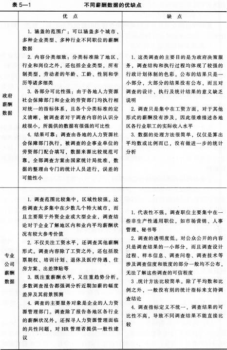
一般说来.从调查方式上来看,薪酬调查可以分为正式薪酬调查和非正式薪酬调查两种类型;从进行薪酬调查的主体来看,薪酬调查又可以分为政府的调查、行业的调查、专业协会或企业家联合会的调查、咨询公司的调查,以及企业自己组织的等多种形式的薪酬调查。从调查的组织者来看,正式调查又可分为三类,即商业性薪酬调查、专业性薪酬调查和政府薪酬调查。
商业性薪酬调查一般是由咨询公司完成的,其中有的是应客户需要对某一行业进行调查,有的是咨询公司为获利而主动进行的调查。专业性薪酬调查是由专业协会针对薪酬状况所进行的调查。例如,美国管理学会(AMA)的一项业务就是调查并提供各行业行政人员、管理人员
以及专业人员的薪酬状况,美国行政管理协会(AMS)每年都要对美国、加拿大和西印度群岛的约130个城市中13种事务性岗位、7种信息处理类岗位以及各种中层管理岗位的薪酬状况进行调查。
政府薪酬调查是指由国家劳动、人事、统计等部门进行的薪酬调查,例如美国劳工统计局(BLS)每年都要举行三类调查研究,包括地区性的薪酬调查,行业性的薪酬调查,针对专业人员、管理人员、技术人员和办事员的薪酬状况所做的调查。
(二)市场薪酬调查的作用
对于大多数企业来说,特定岗位的薪酬水平都是在直接或间接进行的薪酬诃查的基础上确定的。尽管在大多数的场合,薪酬调查旨在确定基准岗位的薪酬水平,其他岗位的薪酬水平,可以根据其相对价值和基准薪酬水平加以确定。
开展薪酬调查,不但有利于企业了解和掌握竞争对手的薪酬制度、薪酬结构、薪酬水平以及薪酬的支付情况,帮助企业及时调整自己的薪酬策略乃至整个公司的战略方向,还对企业实现效率、公平、合法的薪酬管理目标具有重要的促进作用。
从某种意义上说,特定企业的劳动力成本及其产品的竞争性,在很大程度上受到薪酬市场调查数据准确性的影响。一般来说,企业通过薪酬调查具有以下几,个方面的作用:
1.为企业调整员工的薪酬水平提供依据
在市场竞争的条件下,大多数企业都会定期调整自己的薪酬水平,而调整的依据一般包括社会消费水平和生活成本变动、员工的绩效改善、企业的经营状况与支付能力变化、竞争对手薪酬水平的调整,等等。特别是在后面的这种情况出现时。企业尤其需要通过薪酬调查来了解竞争对手的薪酬变化情况,并有针对性地制定自己的薪酬调整对策,以避免在劳动力市场的竞争中处于不利地位。
2.为企业调整员工的薪酬制度奠定基础
过去,企业比较重视内部岗位的评价,主要是根据内部岗位评价的结果,确定不同岗位之间的工资差距。而企业外部的薪酬调查,其主要作用在于为企业总体薪酬水平的确定提供重要的参考依据,它对企业内部不同岗位之间的薪酬差距并无太大的影响。
但是在今天,许多企业试图利用薪酬调查,对企业岗位评价的有效性和合理性再一次作出评估。假如企业根据岗位评价的结果,将某两种岗位并入同一薪酬等级,但是市场调查的结果却显示这两种岗位之间存在较明显的薪酬差距,那么企业就会对自己的岗位评价过程进行重新检查,不排除单独设立一个新的薪酬等级。
同时,随着更多企业逐渐从以岗位为基础的薪酬体系向以人员为基础的薪酬体系转移,企业就会更依赖于市场薪酬调查,以控制其薪酬水平,确保公司的薪酬制度对外具有更强的竞争性。
3.有助于掌握薪酬管理的新变化与新趋势
由于薪酬调查中所要了解的数据并不仅仅限于薪金工资方面的单一信息,它通常还包括奖金、福利、长期激励、休假等各种福利以及加班时间、各种薪酬计划等方面的信息,甚至包括其他企业的员工流动率、加薪频率等。因此,企业可以借此了解某些新型的薪酬管理实践在企业界的施行情况,这就有助于企业自己作出判断是否有必要顺应潮流,实施某种新的薪酬策略或管理模式。比如,宽带薪酬设计是一种比较新的薪酬管理模式,企业可以通过薪酬调查。了解本行业或本地区有多大比例的公司,什么样的公司采取了这种新模式,它们的实施效果如何,自己是不是也应该采用这种新模式,等等。
4.有利于控制劳动力成本,增强企业竞争力
面对产品市场的激烈竞争,很多企业都将劳动力成本作为克敌制胜的一个重要武器。特别是对那些市场竞争压力比较大的企业来说,如零售业、服务业等行业,劳动力成本是决定企业竞争优势的一个重要方面。因此,这些企业都会高度关注竞争对手的劳动力成本。企业可以利用薪酬调查数据,对竞争对手的劳动力成本定价以及制造实践进行财务分析,从而维系自身工资水平的竞争地位,既不能因为薪酬水平太低而失去优秀的员工,也不能因为薪酬水平过高而影响公司产品的竞争性。
(三)薪酬市场调查报告
薪酬市场调查报告是通过薪酬调查得到的数据进行汇总、整理、核对,并采用一定的方法对这些数据进行处理和分析,总结而成的报告。
1.薪酬市场调查报告的内容
薪酬报告包括调查对象的基本资料和相关薪酬数据。具体内容可以分为两大部分:一是薪酬调查概述,即包括薪酬调查的背景、调查对象的资料、调查开展的具体过程、调查方法、调查样本量的描述、调查的职位(岗位)描述;二是薪酬数据统计资料,包括薪酬数据的汇总表格、结构图、趋势图,主要是通过最低薪酬额度、最高薪酬额度、频率、中位数、均值、众数等数据进行描述。
2.外部薪酬调查报告的应用
相比于参与薪酬调查的企业而言,更多的企业希望能够直接购买相关的市场薪酬数据。外部薪酬数据的来源主要有两个:一是政府部门的薪酬调查数据,即由人力资源社会保障部门定期发布的区域工资指导价数据;二是专业的管理咨询公司或专业人力资源网站发布的薪酬数据。这两者相对来说各有利弊。
企业在使用外部薪酬调查的结果时,还应当注意以下问题:
(1)薪酬报告不是万能的,薪酬调查的结果对企业来说永远是参考。企业可以借助这些数据信息,来判断个人的市场价格并及时调整薪酬水平,以便更好地吸引和激励人才、防止人才的流失。但是,企业应该如何制定自己的市场定位,如何确定某个职位的薪酬结构,不是薪酬数据本身能够解决的问题,而是薪酬设计和薪酬战略应该关注和解决的。
(2)对应职责而不是职位进行数据比较。在使用薪酬调查结果时,同样必须首先解决职位匹配问题,也就是需要确定薪酬报告中所提供的基准职位和企业内部岗位之间的对应关系。没有进行严格的职位匹配而收集获得的薪酬数据是没有市场参考价值的。例如,企业对于普通销售人员的命名可能会采用“销售代表”“销售经理”“客户经理”等不同的岗位名称,但他们的工作职责却可能是基本一致的。一般而言,若有70%以上职责内容一致就可以进行直接比较,都可以对应到标准岗位的“销售代表”职位。因此,绝不能只关注岗位名称相同与否,就确定是否直接进行数据比较。
(3)科学看待数据结果。大多数薪酬报告都会同时发布25分位、50分位、75分位和平均值等数据结果,有的报告还会给出更加细致的10分位和90分位的数据。通常,如果企业的付薪水平超过50分位,就意味着其薪酬有较好的吸引力和竞争性。相比而言,平均值由于容易受到调查得到的极端值的影响,可能并不是市场中等水平。因此在表达市场的付薪水平时,50分位能更清晰地表明市场的中等水平。

四、薪酬水平的市场定位
市场薪酬调查的结果有助于确定企业或岗位的薪酬水平,但是薪酬水平的确定并不仅仅参考市场薪酬水平。企业薪酬水平的市场定位受多方面因素的影响,除了企业所处行业、企业在行业中的地位、企业发展的不同阶段等特征之外,还应考虑企业战略、企业财务状况、企业文化等特征,在此基础上选择符合企业实际的薪酬水平。
(一)分析市场行情,谋划薪酬水平的市场定位
薪酬水平市场定位是企业确定薪酬政策的重要一步。通过薪酬市场的调查结果,可以分别标出25分位、50分位、75分位的薪酬水平。其含义是:若调查了100家企业,将这100家企业的薪酬水平从低到高排列,它们分别代表第25位排名值(低位值)、第50位排名值(中位值)、第75位排名值(高位值)。薪酬水平处于领先地位的企业应关注75分位处的薪酬水平,薪酬水平低的企业应关注处于25分位处的薪酬水平,薪酬水平一般的企业应关注处于50分位的薪酬水平。这里运用了统计学中“百分位”的概念,75分位是较高水平的基准值,意味着薪酬水平比市场上75%的企业要高.比25%的企业要低;50分位是市场的中位值,即薪酬水平比市场上一半的企业水平高,比一半企业的水平低,正好处于中间线.50分位的水平是大多数企业瞄准的一种基准线;25分位与75分位正好相反,就是市场上75%的企业比这个薪酬水平高,25%的企业比这个薪酬水平低,它往往作为较低水平的基准值。
因此,企业可以根据实际情况选择下列四种薪酬水平的市场定位策略:一是市场领先策略,企业的薪酬水平高于市场平均水平,向75分位甚至90分位看齐;二是市场跟随策略,根据市场平均水平来确定本企业的薪酬定位,向50分位看齐;三是市场滞后策略,企业的薪酬水平落后于市场平均水平,如向25分位看齐;四是混合策略,企业在确定薪酬水平时.根据职位类型或员工类型来分别制定不同的薪酬水平策略。
(二)分析企业特征,进行薪酬水平的市场定位
企业薪酬水平的确定受到企业内外部多方面因素的影响,下面主要从企业特征的角度分析薪酬水平的定位策略。
1.依据企业所处的行业进行薪酬水平的市场定位
传统型行业的薪酬政策应力求平稳,尽可能保守,薪酬方案要尽可能向本行业本地区主流的模式看齐,不要去做太多的创新,因为创新意味着冒险。因而其薪酬水平应适中,不能过高,也不能过低。领先型行业对人的素质要求比较高,经营的利润率也比较高,成长性也比较快。所以往往倾向于采用创新性的薪酬策略或薪酬政策,往往构成这个阶段薪酬市场的标杆.因而可能适用较高水平的薪酬定位。新兴型行业是刚刚冒出来的新生事物.其薪酬政策可能会带来一种独创性,但并不代表主流的模式,也不意味着现在已经形成广泛的、有影响的模式,而是意味着未来可能发展的一个方向。这样的行业往往需要较高的薪酬水平才能吸引并留住人才。
2.依据企业在行业中的地位进行薪酬水平的市场定位
行业地位对企业薪酬水平的定位往往具有决定性的影响,总体原则就是:企业的薪酬水平要和他的市场地位相匹配。在行业中属于第一、第二的领导型企业,其薪酬水平不需要太高,往往倾向于中等水平。因为从薪酬的概念看,薪酬即包括工资、奖金、福利这些外在的报酬,还包括了职业发展、信息分享、参与决策、信任、工作兴趣等这些内在报酬。越是领导型的企业,它越是靠企业的品牌、领导地位、良好声誉来赢得和保留那些优秀的员工。因为员工在这样的企业里工作,他看得到自己职业发展的前景.他能够享受到因为在这样一个声誉卓著的公司工作,而获得的个人的信誉和品牌,以及由此而来的社会认同和自豪感,所以员工对薪酬的期望值是比较理性的。另外,领导型企业往往在管理方面比较有优势,更注重建立一个能力素质互补的团队而不是单独依靠个人来开展工作、实现目标,团队成员之问能力素质有强烈的互补性,每个人都不是完人,所以往往不需要支付最高的薪酬水准。
在行业中居于第三、第四的企业倾向于制定较高的薪酬水平。一方面。这种企业属于第二梯队的领先者,要想从第二梯队再提升到第一梯队往往很困难,需要付出加倍的努力,运用非常的手段取得突破,因而倾向于“重赏之下必有勇夫”,同时也有实力为高能力的员工支付高薪;另一方面,这些企业往往希望通过从一流企业或者说数一数二的那些领导型企业吸引非常出色的优秀人才来帮助它提升,所以就更有可能给出更高的薪酬。行业中的三流企业、四流企业或者说是小企业,往往缺乏实力或能力,就不应该去跟那些一流企业和二流企业进行比较,它们应该侧重于去寻找适合于本企业要求的那些人,而不是靠较高的工资、奖金、福利等竞争条件来吸引和保留人才,其薪酬往往居于市场平均甚至是偏低的水平。
3.依据企业不同的发展阶段进行薪酬水平的市场定位
可以把企业的发展过程分为典型的三个阶段。一是创业初始阶段,此阶段面临的问题一般是企业缺乏财务资源,所以制定的薪酬水平不能偏高,应向市场的较低水平或是中等偏下的水平看齐。同时在薪酬构成的项目上,要组合运用当前支付的现金报酬和延期支付的诸如股票期权等的报酬。二是快速成长阶段,此阶段企业的经营业绩不错,应相应提高绩效薪酬的水平或比例,让员工感觉到有更好的公司经营业绩以后,个人业绩好,就有更好的薪酬保障。但快速成长的企业之所以能够快速成长,也依赖于不断的投资,所以往往也是现金比较匮乏,因而应尽可能运用一些非现金的报酬制度。三是稳定经营阶段,此阶段企业的经营利润是有保障的,所以往往建立一种比较中规中矩的薪酬方案,薪资的结构、薪资的支付方式和手段包括薪资的水平,应尽可能向社会的主流模式去看齐,在此基础上还应强调诸如员工的职业发展这样一些内在的薪酬手段,作为整个薪酬支付的一个重要组成部分。
【能力要求】
一、薪酬市场调查的基本程序
不论企业的规模大小,在确定一个或更多岗位的工资时,实际上都需要进行薪酬调查。国外绝大多数企业都利用薪酬市场调查来确定员工的薪酬水平。薪酬市场调查的过程如图5—2所示。

(一)确定调查目的
在薪酬调查时,首先应当明确调查的目的和调查结果的用途,然后再开始组织薪酬调查。一般而言,调查的结果可以为以下工作提供参考和依据:整体薪酬水平的调整,薪酬差距的调整,薪酬晋升政策的调整,具体岗位薪酬水平的调整等。
(二)确定调查范围
1.确定调查的企业
在选择薪酬调查的具体对象时,一定要坚持可比性的原则,即在选择被调查的具体企业时,要选择其雇用的劳动力与本企业具有可比性的企业。一般来说,有以下几类企业可供调查时选择:①同行业中同类型的其他企业;②其他行业中有相似相近工作岗位的企业;③与本企业雇用同一类的劳动力,可构成人力资源竞争对象的企业;④在本地区同一劳动力市场上招聘员工的企业;⑤经营策略、信誉、报酬水平和工作环境均合乎一般标准的企业。
薪酬调查的本意是了解与企业在同一劳动力市场上争夺劳动力的其他企业的薪酬状况,因此,企业首先需要确定自己所在的劳动力市场的范围到底有多大。从覆盖范围来看,劳动力市场可以划分为地方性劳动力市场、地区性劳动力市场、全国性劳动力市场以及国际性劳动力市场。这种劳动力市场的划分并非是根据企业的规模或者是地理分布来考虑的,它主要是根据企业是在一个多大范围内的市场上去与其他企业展开竞争来划分的。因此,对于不同类型岗位人员的招聘,可能有某些岗位人员需要从地方性劳动力市场来补充,而另外一些岗位的人员则需要从全国性劳动力市场来补充。
此外,根据企业的不同需要,相关劳动力市场上涵盖的企业可能是为同一种岗位或同种技能展开竞争的企业、为同一区域内的劳动者展开竞争的企业,也有可能在同类产品和服务方面展开竞争的企业。例如高级专业技术人员,包括财务总监、总工程师、高级经营管理人员的招聘通常是全国性的.高级技工、具有一定专业程度要求的职能管理人员的招聘通常是地区性的,而一般办公室事务性人员的招聘则是地方性的。因此,在考虑应当将一些什么样的企业纳入薪酬调查范围的时候,企业最好多问这样几个问题:“企业的员工都流失到哪里去了?”“员工主要是通过何种渠道,采用何种方法招聘的?”等等。如果企业所要调查的是那些由地方劳动力市场状况决定薪酬水平的岗位,那么,企业的调查样本选择就必须严格限制在企业所在地方区域范围之内;如果企业准备调查的岗位是直线管理类或者专业技术类或者专家类的岗位,那么大多数需要调查的公司就可能集中在某一地区之内.甚至扩展到全国各地与自己处于同一经营领域的企业。
充分考虑到调查数据分析的需要,也会涉及到底应当选择哪些企业进行调查。比如,如果调查的目标之一是确定企业规模或企业经营绩效差异,对于企业高层管理岗位的浮动薪酬数量的影响,那么,就应当在调查对象的构成中尽量包括在企业规模或经营绩效方面有较大差异的各种不同类型的企业,因为参与讽查的企业数量越多,做回归分析或者是对数据进行分类分析的效果才会越好,然而,尽管参与调查的企业数量越多,企业所获得的信息也就越多越全面,但基于时间和预算方面的考虑.往往限制了被调查的企业范围和数量。
调查所需要的最低样本规模在很大程度上取决于调查本身的详细程度。比如,如果所要调查的是管理类岗位。那么调查所需的样本数量可能是普通岗位调查时所需样本数量的两倍左右,这是因为很少有企业的组织方式是完全相同的,因此企业之间的岗位匹配可能会出现困难。其他企业的薪酬数据,对本企业来说未必都有用。
2.确定调查的岗位
为了实现薪酬调查的目的和要求,在明确了所要调查的行业和企业范围之后,接下来的一项重要任务就是选择哪些岗位进行调查,是选择操作性、技术性岗位呢。还是包括所有的各种类型的岗位。如果薪酬调查的关注点是企业管理类岗位人员的薪酬,那么只要将公司高层和部门经理一级的岗位作为调查对象就可以了。如果企业想调查了解的是专业技术类岗位人员的薪酬问题,那么就应将相关职能领域中整个岗位族都纳入调查的范围,因为这类岗位之间的薪酬差异往往不是体现在工作本身,而更多体现在所应具备的专业或任职资格在层次上的差异性。然而,即使已经确定了被调查岗位的范围,但囿于薪酬调查时间和费用等方面条件的限制,企业也必须选择典型性的岗位作为调查的对象。这是因为对所有的岗位都展开调查几乎是不可能的事情,调查者只能针对典型性、代表性的岗位进行调查,然后再将调查数据推广运用到其他的非典型岗位上。
确定被调查的岗位时,应当遵循可比性原则,即选择被调查岗位时,应注重岗位之间在时间和空间多个维度上的可比性。选择确定被调查的岗位,应在工作性质、难易复杂程度、岗位职责、工作权限、任职资格、能力要求、劳动强度、环境条件等方面,与本企业需调查的岗位具有可比性。由于目前我国企业各类工作岗位的名称极不规范和统一,即使岗位的名称相同,在不同的企业也有可能存在很大的差异。所以,在组织薪酬调查时,首先要对被调查岗位的各种相关信息作出必要的筛选和确认。
因此。在选定被调查岗位时。调查者必须掌握最新的工作岗位说明书,只有这样,才能确保所调查企业提供的岗位数据与本企业的岗位相匹配相一致。如前所述,这是因为即使是不同的企业采用同一种岗位名称,它们的组织结构和工作安排也会有差异,名称相同的岗位在不同的企业中可能从事内容不同的工作,有时候甚至是从事几乎截然不同的工作,这类情况在我国的各类企业中普遍存在。
在岗位调查中所使用的工作岗位说明书,必须采用比较常见的或者是普遍使用的岗位名称,首先用一两句话描述某一岗位的主要职责或目标,然后再以简明扼要、通俗易懂的语句列举出该岗位最为重要的一些职能。从岗位描述的详细程度上来看,在理想情况下,岗位描述不宜冗长,否则,容易分散被调查企业的注意力。当然,描述的篇幅太少也不好.因为如果提供的信息不充分、不准确,也会引起不必要的误解或歧义,影响被调查企业作出正确的判断,从而影响最终调查数据的质量。有两种情况属于例外,一种情况是被调查的岗位属于企业的最高经营层或首席执行官之类的岗位:另一种情况是被调查岗位属于行业内已经几乎标准化的岗位,例如超级市场收银员、银行的前台营业员、机场安全检查员、车站售票员,等等。因为这些岗位的工作内容在不同的组织中几乎都是相同的。
3.确定需要调查的薪酬信息
在企业中,同样的岗位在不同的组织中所获得的价值评价是不同的。它们在不同的组织中获得的报酬方式也不尽相同,有些企业某个岗位的基本工资可能不是很高,但是奖励性浮动工资或者福利却可能很高。因此,薪酬调查中如果仅仅采集员工的基本工资收入状况,调查所获得的最终薪酬数据.将无法反映劳动力市场全部情况。所以,在初步选定了调查的范围和对象之后,调查者还应确定需要将哪些项目作为薪酬调查的组成部分。通常情况下,薪酬调查应当涉及以下信息:
(1)与员工基本工资相关的信息
首先,应询问被调查对象在某一具体时期内的基本工资收入情况。为了减少数据处理的负担,应当要求被调查者在填写基本工资时,说明具体的工资形式,是年薪、月薪,还是日薪、小时工资。在通常的情况下,企业不可能对在同一岗位上工作的所有员工都按照一种工资率支付基本工资。也就是说,即使大家处在相同的岗位上,但是由于工作绩效以及工作经验等方面的差异,不同的在职者所获得的基本薪酬也是有差异的。因此,单纯获得一个平均的基本工资数据,是不足以弄清楚被调查的企业采用的是何种工资等级的结构形式。
为了全面掌握目标企业的基本工资支付情况,可以考虑要求被调查者填写被调查岗位的工资浮动范围,即工资跨度的最低值、最高值以及中间值。这将有助于确认被调查企业所提供的基本工资数据是否准确,因为从理论上说。基本工资既不可能低于工资浮动范围的下限,也不应高于其上限。
(2)与奖金相关的信息
许多企业都向员工提供年终奖,这种年终奖通常是与企业的经营业绩挂钩,但是有时也会以年底双薪或者是相当予几个月薪水的方式发放。但是有些企业却不提供这种年底的奖励,因此,在薪酬调查中,调查者必须要向被调查企业询问他们在过去的一个财务年度内.对某类岗位人员所实际支付的奖金数额。但要求被调查者所要填写的数据,必须是年度的平均数值,以避免采用翘头或翘尾的数据作为计算年度奖金的依据。
此外,除了具体的奖金数量之外,还要询问被调查者所支付的奖金占该岗位基本工资的百分比。这些信息的采集,有利于调查者做出更为深入的分析和验证。
除了传统的年终奖之外,还有一些企业实行了利润分享的制度,采取收益分享以及一次性加薪的多种现金奖励方式。因此,在薪酬调查中,应当最大限度地将可能出现的各种年度现金支付形式都涵盖进去,否则就会影响调查数据的准确性,使调查的结果大打折扣。
(3)股票期权或影子股票计划等长期激励计划
随着股票市场的发展以及企业管理实践的变化,股票期权等长期激励手段在过去的20年中得到了迅速的发展,尤其是在企业高级技术人员、管理人员当中。长期激励计划已经成为一种重要的报酬方式,股票期权已经逐渐取得了与基本工资、短期绩效奖励工资形式一样的重要地位。因此,在薪酬调查中决不能忽视这类报酬信息的采集。
此外,在很多企业中,还实行了员工持股计划,员工所持有的股份数量在很多时候与员工所承担的岗位也是有一定关系的。因此,即使是对于一些普通的岗位,可能也需要询问被调查者是否实施了股票所有权计划。
(4)与企业各种福利计划相关的信息
目前,许多企业已经在国家法定的福利项目之外,为员工举办各种补充福利,比如企业年金、健康保险、人寿保险、伤残保险以及休假福利,等等。这些福利项目尽管不是以现金形式支付的,但对于每一个员工来说,既是可以直接感受到的实惠,又是可以用货币进行衡量的。福利较为优厚的企业与福利较少的企业相比,员工的基本工资很可能会存在一定的差异。所以。采集被调查企业在福利开支方面的信息,对于全面掌握企业的薪酬水平。具有十分重要的意义。
此外,如果被调查的岗位属于经营管理高层岗位的人员,像乘坐头等舱旅行、使用公司的专车、公司提供的家庭保安服务、公司支付的俱乐部会员费以及公司提供的家庭理财咨询等诸多方面的福利,尽管这些花费可能在高管人员总收入中所占比重不会太大,但是这些特殊的福利项目也是在薪酬调查中不容忽视的重要组成部分。
(5)与薪酬政策诸方面有关的信息
除了直接薪酬和间接薪酬信息之外,调查者还应当调查询问一些有关企业薪酬政策、策略,以及薪酬管理实践方面的信息。其中包括:被调查企业在加薪时的百分比;公司的加班与工作轮班方面的政策;试用期长短,新毕业学生的起薪点:薪酬水平地区差异的控制;员工异地调配时的薪酬处理以及兼职员工的薪酬管理等。
最后,在薪酬调查中,如果被调查的岗位属于高层、中层管理类或者是监督类的岗位,还应当询问被调查者关于某一岗位的权限范围的信息,如管辖的人员数量及其类型、所支配的预算额,等等。采集此类的岗位信息也是十分重要的.因为这些信息有助于判断某一岗位在企业中的地位和作用。在大多数情况下,被调查者对无关紧要的数据资料乐于提供.但如果遇
到一些敏感的问题,涉及企业人力资源管理相关决策、财务等方面的核心情报,比如某一岗位所负责的资产规模或者是负责完成的销售额大小等方面的信息,被调查者一般是不愿意提供的。因此,调查者可以考虑避开比较敏感的信息,让被调查者提供一些有助于数据分析但又不太敏感的信息,比如在房地产行业询问某岗位所负责管理的平方米数,在医疗行业中询问某一岗位所负责的病床床位数量,等等。
总之,薪酬调查的信息要尽可能做到全面、深入和准确,不但要着重调查项目的全面性,既要调查货币性薪酬,如工资、奖金、津贴、补贴、劳动分红等,也要调查非货币性薪酬,如为员工提供的住房、培训、社会保险和商业保险等;同时,还要关注调查数据资料的报考性,既要掌握当月、当季和当年的数据资料,还要掌握企业同类岗位过去三年以上的数据资料。
4.确定调查的时间段
要明确收集的薪酬数据的开始和截止时间。
(三)选择调查方式
当企业确定由人力资源部来完成薪酬调查工作时,就要确定调查的目的、被调查的对象、所需要获取的信息,以及使用的工具和方法。由于目标不同、对象不同、信息不同,企业所选择的采集信息的调查方式也就会有所不同。
对于任何一家企业来说,如果现有的薪酬调查数据足以提供企业所要求的所有信息或者大部分信息,显然就没有必要再去做市场薪酬调查。在成熟的市场经济国家,各种各样的薪酬调查结果是很容易得到的,但在我国现实的情况下,要想得到真实全面的薪酬信息,并不是一件容易的事情。因此,如果能够合理利用已经存在的相关调查数据,不仅能够规避这种尴尬的处境,同时也能够节省公司的时间和精力,降低调查成本。但是,如果现有的调查不能满足自己的需要或者是根本就没有可用的薪酬调查结果,那么企业需要考虑的下一个问题是,到底是自己来做薪酬调查,还是雇用第三方或与第三方配合来完成薪酬调查的工作。尽管有些企业安排自己的薪酬主管人员负责从事薪酬调查工作,但是在现实工作中,很多企业往往借助第三方来完成该项工作。
一般来说,对于一些较明确的规范性岗位,采集所需要的薪酬信息时,可选择使用简单的调查方法。但是新兴的高新技术的复杂岗位的薪酬调查,则需要使用较为复杂的调查方法,才能实现薪酬调查的目标,达到信息采集的要求。
常用的调查方式有:
(1)企业之间相互调查
企业之间相互调查是通过不同企业之间以及其员工之间的联系进行薪酬调查。那些有着良好的对外关系的企业比较适合采用这种方式。如果它们与同行之间保持着较为紧密的长期合作关系,那么就可以较为轻松地获得所需的薪酬信息。
一些企业为了实现信息资源共享还以非正式组织的形式,构建同行业人力资源管理联盟,凭借自身的信用和承诺,定期交换有关的人力资源统计信息,从而实现了信息互通和共享。这类薪酬信息采集的方式,对某些企业来说,不失为一种简便易行、省时省力的调查方式。
(2)委托中介机构进行调查
委托调查是指委托商业性、专业性的人力资源咨询公司进行调查。尤其是当企业需要确定薪酬水平的岗位难以在类似企业中找到对等的岗位时,或者该企业属于新兴行业时,例如当首次设立“网络编辑”这个岗位时,企业将面临确定其薪酬水平的困难,这时可考虑选择委托企业外部的人力资源咨询公司帮助搜集所需的薪酬信息。但其所花费的费用将比其他的调查方式高出很多。
此外,企业自行进行的调查往往容易引起其他企业尤其是竞争对手的警觉和不合作,而中立的第三方调查则比较容易说服目标企业合作和参与,当然,这要求目标企业对第三方的专业性及其保密性有基本的信任。同时,还应当看到,在完成了薪酬的实际调查以后,对其所采集的数据结果进行整理汇总、处理分析也是一件难度很大、要求很高的任务,调查数据资料的分析处理,需要借助一定计算机软硬件和专门统计方法技术,企业往往没有能力或时间去完成这些工作,委托外部中介机构进行薪酬调查的优势是显而易见的,它可以在快(时间短)、准(质量高)、全(数据全)三个方面满足客户企业的要求。
(3)采集社会公开的信息
采集社会公开的信息是指采集各级政府部门公布的数据资料,有关的行业协会、专业学会或学术团体提供的薪酬调查数据,以及见诸报纸、杂志、互联网等各类媒体上公开发表的统计数据,作为衡量企业员工薪酬水平和确定薪酬制度的重要依据和参考。但是这些数据的特点是针对性不强,比如政府所做的薪酬调查侧重于对宏观信息的收集和调查,侧重于宏观经济和行业性的普遍性问题,而行业协会、专业学会或学术团体对薪酬的调查,也不可能面面俱到,完全满足企业的需要,只能用于对宏观的把握和参考。此外,企业实际上也不可能免费使用政府或协会、团体薪酬调查的数据,只有当这些数据资料相对于委托调查等其他方式更为便宜适用.并达到一定水准时,企业才可能采用。
(4)调查问卷
对企业来说,前三种方式是比较简便易行的调查方法,他们对少数规范性岗位的薪酬调查是切实可行的,但是对于大量的、复杂的岗位就不太适合。
在调查问卷回收上来以后,调查者首先要对每一份调查问卷的项目逐项作出分析,以判断每一个数据是否存在可疑之处。尽管调查者做了包括提供岗位描述等方面的许多工作,以确保被调查者提供信息的真实准确性,但由于各种原因被调查的企业未必完全明了调查者的意图.因此,调查者为了确保数据的有效性,还应该根据实际岗位与基准岗位之问的匹配程度,调整薪酬调查的数据。比如,调查者需要检查企业所提供的薪酬浮动范围与其报告的岗位实际薪酬水平之问是否存在不一致的现象;企业所提供的岗位工作分析报告,也有利于调查者分析某类岗位所承担的责任比基准岗位描述中的内容是更多还是更少。对于发现的疑点,调查者可以通过电话向被调查者查询、核对数据,查明某类岗位的薪酬为什么会这么高或者会那么低,其真实原因何在?
当然,即使是工作内容基本相同的同种岗位,在不同的企业中所获得的报酬也有可能会出现很大的差距,调查者不能指望通过一次调查就能获取完全令人满意的调查结果。
产生这类问题的原因很多,它与以下几方面的因素有关:岗位在不同的企业中对企业的价值或贡献大小不同;特定企业的企业文化、管理理念和薪酬策略不同;在职者在该岗位上工作时间的长短不同:在职者在该岗位浮动范围之中的哪一个点上是不确定的;不同的行业有不同的惯例:不同企业所处的地理位置与劳动力市场存在明显的差异,等等。
(四)薪酬调查数据的统计分析
为了提高统计分析的信度和效度,薪酬调查所提供的数据一定要全面、真实。在对调查数据进行整理汇总、统计分析时.可根据实际情况选取以下方法:
1.数据排列法
薪酬调查数据的统计分析方法常采用数据排列法。先将调查的同一类数据由高至低排列,再计算出数据排列中的中间数据,即25%点处、中点即50%点处和75%点处。工资水平高的企业应注意75%点处,甚至是90%点处的工资水平,工资水平低的企业应注意25%点处的工资水平,一般的企业应注意中点工资水平,表5—2是调查的会计岗的数据。

2.频率分析法
如果被调查单位没有给出某类岗位完整的工资数据,只能采集到某类岗位的平均工资数据。在进行工资调查数据分析时,可以采取频率分析法,记录在各工资额度内各类企业岗位平均工资水平出现的频率,从而了解某类岗位人员工资的一般水平。为了更直观地进行观察,还可以根据调查数据绘制出直方(如图5—3所示)。从表5—3和图5—3很容易看出,该类岗位人员的工资主要浮动范围介于1 600元和2 200元之间,这也就是大部分企业为该类岗位人员支付的工资范围。表5—3分析的是会计岗的工资频数分布情况。


3.趋中趋势分析
趋中趋势分析是统计数据处理分析的重要方法之一,具体又包括以下几种方法:
(1)简单平均法
根据薪酬调查的数据,采用以下公式求出某类岗位基本工资额,作为确定本企业同类岗位人员工资的基本依据。这种方法使用起来比较简单,但异常值有可能会影响结果的准确性,因此采用简单平均法时,应当首先剔除异常数值,然后再作出计算。

N为被调查企业总数。
(2)加权平均法
采用本方法时,不同企业的工资数据将会被赋予不同的权重,而权重的大小则取决于每一家企业在同类岗位上工作的员工人数。也就是说,当某企业中从事某类岗位工作的人数越多,则该企业提供的工资数据,对于最终平均值的影响也就越大。在这种情况下,规模不同的企业实际支付的工资会对最终调查结果产生不同的影响。因此,采用加权平均法处理分析数据要比简单平均法更具科学性和准确性。在调查结果基本上能够代表行业总体状况的情况下,其经过加权的平均数更能接近劳动力市场的真实状况。

![]()
(3)中位数法
采用本方法时,首先,将搜集到的全部统计数据按照大小次序进行排列之后,然后再找出居于中间位置的数值,即中位数作为确定某类岗位人员工资水平的依据。该方法最大的特点是可以剔出异常值即最大值和最小值对于平均工资值的影响。但准确性明显低于上述方法,它只能显示出当前劳动力市场平均薪酬水平的概况。
4.离散分析
离散分析是统计数据处理分析的重要方法之一,具体又包括标准差分析和四分位、百分位分析等几种方法。利用标准差分析可以检验各种分布值与平均值之间的差距大小.但是在薪酬调查数据分析中并不常用。在薪酬调查分析中,人们经常采用百分位和四分位的方法,分析衡量统计数据的离散程度。
(1)百分位法
所谓的百分位法。首先将某种岗位的所有薪酬调查数据从低到高排列,划分为10组.每组中所包括的样本数分别为企业调查总数的10%;在百分位中的第5个小组中的最后一个数据必然是所有数据的中值,可以用它来近似地代表当前市场上的平均薪酬水平。
例如。某企业在工资水平处于市场的第75个百分位上,这就意味着有75%的企业的工资水平都比该企业低,只有25%的企业比它要高。在百分位分析方法中,第50个百分位是中间值。百分位分析主要应用于企业工资水平的战略定位上,因为它直接揭示了本企业工资水平在劳动力市场上的地位。再如。有些公司将员工现金薪酬总额定位在市场上的第60个、第75个甚至第90个百分位上;而有的公司则将基本工资定位在平均水平第50个百分位上,而将全部现金薪酬(基本工资加奖金或奖励)定位在第75个百分位上。
(2)四分位法
四分位分析与百分位分析的方法是类似的,只不过在进行四分位分析时,首先将某种岗位的所有薪酬调查数据从低到高排列,并划分为四组,每组中所包括的数量分别为企业调查总数的1/4即25%;处在第二组中的最后一个数据必然是所有数据的中值,可以用它来近似地代表当前劳动力市场上的平均工资水平。
5.回归分析法
回归分析法是借用一些数据统计软件,如Excel或SPSS等所提供的回归分析功能,分析两种或多种数据之间的关系,从而找出影响薪酬水平、薪酬差距或薪酬结构的主要因素以及影响程度,进而对薪酬水平、薪酬差距或薪酬结构的发展趋势进行预测。下面是一个回归分析法的应用举例。某企业对本企业所有岗位进行岗位评价,并对各个岗位的月工资额进行统计,具体数据见表5—4,请用回归分析法对该企业各岗位的月工资额和岗位评价得分进行分析。
解:以该企业月工资额为因变量,以岗位评价得分为自变量,运用SPSS11.0对表5—4数据进行线性回归分析,分析结果如下:
(1)月工资额与岗位得分的直观分析
由图5—4可见,月工资额与岗位评价得分基本呈线性关系,可用一元线性回归方法进行分析。

(2)月工资额与岗位评价得分的线性回归分析分析结果:
回归方程:W=10.085·E一1 577.986式中,W为月工资额;E为岗位评价得分。回归系数显著性T检验结果见表5—5。

A.确定性系数R2=0.961,趋于1,说明月工资额与岗位评价得分的线性相关性很强,月工资额能被岗位评价得分解释的部分较多,不能被解释得较少。
B.回归方程F检验的显著度P为0,小于显著性水平0.05,因此整个回归方程线性关系显著,可建立线性模型。
C.回归系数显著性T检验中两个系数的P值均为0,小于显著性水平0.05。可见它们与被解释变量月工资额的关系显著,应保留在回归方程中。
(3)小结
该企业各岗位月工资额与岗位评价得分呈线性关系:W=10.085·E一1 577.986
6.图表分析法
图表分析法是在对调查数据进行统计汇总以及对资料进行整理的基础上,首先按照一定格式编制统计表.然后制成各种统计图如直线图、柱状图、饼状图、结构图等,对薪酬调查结果进行对比分析的一种方法,由于图表分析法具有直观、形象、鲜明、突出和简洁等方面的特点,为很多公司所推崇。在一些国家还曾出版过“图说经济学”“图表统计学”“图说管理学”等类的专门著作。表5—6是国外企业采用的薪酬调查统计分析表(样式)可供读者参考。

(五)撰写薪酬调查报告
薪酬调查报告应该包括薪酬调查的组织实施情况分析、薪酬数据分析、政策分析、趋势分析、企业薪酬状况与市场状况对比分析以及薪酬水平或制度调整的建议。
二、薪酬市场调查的主要方法
(一)问卷调查法
在众多的调查方法中,问卷调查法是使用频率最高的调查方法。问卷调查法是通过向目标企业或个人发送事先根据企业自身需要而设计好的调查问卷,以书面语言与被调查者进行交流,来获取企业所需信息和资料的一种方法。
(二)面谈调查法
面谈调查法是调查者通过与调查对象面对面谈话来收集信息资料的方法。是获取信息的主要方法之一,也是常用的薪酬调查方法之一。专业的咨询或市场调研机构通常采取此方法收集信息。
(三)文献收集法
文献收集法是指通过查阅、收集、分析和综合有关薪酬调查的文献材料。以获取所需要的信息、知识、数据和资料的研究方法。这是一种比较简单易行的薪酬调查方法。
这种方法主要是对已经公布的有关薪酬调查的资料进行综合分析,以找出对本企业有用的信息。这些信息主要来源于三大薪酬调查的主体:政府部门进行的薪酬调查通常会定期向社会公布或将各行业的薪酬调查集中出版成册:专业调查机构会以收费的方式向社会提供薪酬调查报告;另外,有些企业也会向社会公布自己做的薪酬调查报告。企业获取薪酬调查结果的渠道有很多,包括已经出版的图书、调查报告以及调查主体的网站等。这些调查结果可以通过网上收集、购买等方式获得。
文献收集法的优点在于节省时间、人力和物力,很多中小型企业多采取这种方法来获取所需要的信息。其不足在于,已经形成的薪酬水平调查结果可能针对性不强、信息过时等,企业在参考时应做适当调整。
(四)电话调查法
电话调查是一种高效快速、操作方法简单的调查方式,通过电话可以与一个特定区域或整个国家范围内相关组织的薪酬管理人员进行快速联系,以获取所需要的数据和信息。电话调查法还可以用于澄清问题,以及快速获得其他方法遗漏的数据和信息。
三、薪酬市场调查问卷的设计
表5—7是一份经过认真设计的薪酬调查问卷,可供读者参考。

在设计调查问卷时,应将为实现目标所需要的所有信息设置在其中,然后请有关人员试填,以发现并解决调查表中存在的问题。一些调查者为了控制成本,希望通过一次调查获取所有的信息资料。如果调查问卷设计得过长过繁,会引起填写人的反感,反而难以收集到全面的准确信息。一般而言,填写问卷时间不应超过半小时。
设计表格的具体要求为:
1.明确薪酬调查问卷要调查的内容,再设计表格。保证表格满足它的使用目的。
2.确保表格中的每个调查项目都是必要的,经过必要的审核剔除必要的调查项目,以提高调查问卷的有效性和实用性。
3.请一位同事来填写表格样本,倾听反馈意见,了解表格设计是否合理。
4.要求语言标准,问题简单明确。
5.把相关的问题放在一起,例如姓名、年龄、岗位名称、所属部门等。
6.尽量采用选择判断式提问,尽可能减少表中的文字书写量。
7.保证留有足够的填写空间。记住,一些人手写时字体较大。
8.使用简单的打印样式以确保易于阅读,当然也可以采用电子问卷,以便于统计分析软件处理。
9.如果觉得有帮助,可注明“填表须知”。
10.充分考虑信息处理的简便性和正确性。如果需要将表格中的调查结果转录到其他文件中,就应按照同样的顺序排列提问答案的选项,以便减少抄录时发生错误。
11.如果在多种场合需要该信息,可考虑表格带有复写纸,以免不得不多次填写表格。
12.如果表格收集的数据使用0CR(光学字符阅读)和OMR(光学符号阅读)处理,这两种方法使信息可以自动读入计算机,表格则需要非常仔细地设计,保证准确地完成数据处理。
基础知识:2014人力资源二级《基础知识》考前自测题汇总|通关习题汇总
专业技能:2014年人力资源师(二级)《专业技能》模拟试题汇总|冲刺试题汇总
课程辅导:为方便广大学员充分备考,233网校“2014年人力资源管理师HD高清课件”开始招生,辅导课程:VIP班,套餐班,精讲班,预测班,应用技巧班。免费试听>>


