第五章 薪酬管理【在线测试】
第一节 薪酬调查
第三单元 岗位分类与分级
【学习目标】
通过学习,明确岗位分类与分级的概念,掌握岗位分类与分级的基本步骤和方法。
【知识要求】
一、岗位分类与分级的概念
(一)岗位分类与分级的内涵
岗位分类①是在岗位调查、分析、设计和岗位评价的基础上,采用科学的方法,根据岗位自身的性质和特点,对企事业单位中全部岗位,从横向与纵向两个维度上所进行的划分。从而区别出不同岗位的类别和等级,作为企事业单位人力资源管理的重要基础和依据。
岗位分级的最终结果,是将企事业单位的所有岗位纳入由职组、职系、岗级和岗等构成的体系之中。
职系和职组是按照岗位的工作性质和特点对岗位所进行的横向分类,岗级和岗等是按照岗位的责任大小、技能要求、劳动强度、劳动环境等要素指标对岗位所进行的纵向分级。
从广义上理解。岗位评价是岗位分类、分级的一个组成部分,岗位评价是对相同性质的同类岗位相对价值的衡量、比较和评定;而岗位分类是对一定范围内所有岗位的多层次的分类、分级、分等。从逻辑关系上看,岗位评价是在岗位按其性质进行初步分类的基础上,对岗位的细分细化,将同类岗位划级列等.为企业的人力资源管理提供依据。
(二)岗位分类的几个基本概念
在进行具体岗位分类之前,需要对以下几个非常有用的基本概念做出科学的界定:
1.职系
职系是由工作性质和基本特征相似相近,而任务轻重、责任大小、繁简难易程度和要求不同的岗位所构成的岗位序列。一个职系就相当于一种专门职业,职系是岗位分类中的细类。
2.职组
职组是由岗位性质和特征相似相近的若干职系所构成的岗位群。职组是岗位分类中的中小类。例如,小学教师就是一个职系,而教师就是一个职组。
3.职门
职门是工作性质和特征相近的若干职组的集合。若干工作性质和特征相近的职组归结在一起,就构成了某一职门,凡是属于不同职门的岗位,它们的工作性质完全不同。职门是岗业分类中的大类。
4.岗级
岗级是在同一职系中,岗位性质、任务轻重、繁简难易程度、责任大小以及所需人员资格条件相同或相近的岗位的集合。例如,中学教师是一个职系,而其中的一级、二级、三级、四级教师.则是按照上述因素对同一性质和特征的岗位所进行规级,它们分别是这一职系中的四个岗级。在同一职系中划分不同的岗级,对人力资源管理工作有着非常重要的意义,它能划分出不同岗位在工作要求上的差异性,使从事相同业务但能力不同的员工具有适合的岗位,从而更好地发挥自己的才能。同时,岗级的划分也是确定员工工资福利待遇,促进员工职业生涯发展的重要手段。坚持同级同薪、提级提薪的原则,充分体现劳动贡献与劳动报酬之间的一致性和对应性.有利于激励员工,充分调动其积极性、主动性和创造性。
5.岗等
岗等是由工作性质不同,但繁简难易程度、责任大小以及所需资格条件相同或相近的岗位组成的集合,它使各个职系中隶属于不同岗级的岗位纳入了统一的价值维度之中。岗等与岗级的区别在于,它不是同一职系内不同岗位之间的等级划分,而是不同职系之间的相同相似岗位等级的比较和平衡。
例如,中学教师职系中的二级教师与机械操作职系中的五级车工进行比较.虽然它们在工作性质和特征上存在着很大差别,但如果从岗位对劳动者的素质能力要求以及体力脑力支出上看,它们在工作水平上存在相同或相近相似性,就可以将其划为同一岗等。
(三)岗位分类的相关概念
职业分类、岗位分类、品位分类与岗位分类有着十分密切的联系,但它们之间又存在着一定的区别。
1.岗位分类与职业分类标准的关系
岗位分类同企业单位以外的职业分类标准,存在着非常紧密的联系。职业分类是采用一定的标准和方法,依据一定的分类原则,对从业人员所从事的各种专门化的职业所进行的全面、系统的划分。比如国际劳工组织的《国际标准职业分类(2008)》将职业分为了管理者、专业人员、技术和辅助专业人员、办事人员、服务与销售人员、农业林业和渔业技工、工艺与相关行业工、工厂机械操作与装配工、初级专业以及武装军人等类别。而我国《国际职业分类大典》则从业人口本人所从事工作性质的同一性进行分类,将全部职业分为八个大类:①国家机关、党群组织、企业、事业单位负责人:②专业技术人员;③办事人员和有关人员;④商业、服务业人员;⑤农、林、牧、渔、水利业生产人员;⑥生产、运输设备操作人员及有关人员:⑦军人;⑧不便分类的其他从业人员。各类职业分类标准是以企业单位、国家机关的岗位分类为基础制定的,一旦这类标准建立之后,企业单位在进行岗位分类时,又应当依据、参照或执行这些国际或国家的标准。总之,岗位分类与职业分类是特殊性与一般性的关系,职业分类对企业中的岗位分类起着重要指导和规范的作用,而企事业单位的岗位分类又为国家职业分类体系提供了丰富的内容和有益的补充。正是由于国家社会职业分类与职业鉴定制度的发展,才带动了企事业单位岗位评价与分类制度的不断进步。
2.岗位分级与岗位分类
岗位分级与岗位分类是工商企业和国家政府机关对同一个概念的不同称谓。它们在工作程序和实施方法等方面存在很多相似之处。虽是如此,两者在具体实施上,仍存在较大差别,具体表现在以下几个方面:首先,岗位分类适用于国家各级政府及其职能部门和机构,研究的对象和范围是行使国家行政权力、执行国家公务的人员即国家公务员的各类各级岗位。而岗位分级适用于实行岗位分类法以外的各种企事业单位,它是以企事业单位中各类生产、技术、经营、管理、服务岗位等岗位为研究对象。由此。决定了两者在性质和内容上的差异性。
其次,岗位分类作为一种人事制度,是国家公务员人事管理的基础环节,事关重大,一般是由国家专门的组织机构负责制定,经过国家立法程序,以法律即《岗位分类法》的形式公布、实施,带有很大的强制性,并且实施范围较为广泛。而企事业单位的岗位分类则由其主管部门负责组织,每个企业单位都可根据自己的实际情况具体组织实施,必要时,也聘请或临时雇用企业单位外的专业人员协助完成。它的实施范围只局限在本企业,分类标准只具有参考性,不具有强制性。
最后,两者的实施难度不同。一套科学合理的岗位分类体系的形成,往往需要十几年甚至几十年的时间,只有经过不断地摸索、调整、修改,才能形成一套比较完善的、切合实际的岗位分类体系。可以说,岗位分类在整个行政人事管理中.是最重要、最复杂、最难处理的问题。而相比之下,企事业单位的岗位分类则没有如此复杂,难度也没有那么大。
3.岗位分级与品位分类
岗位分级与品位分类存在着本质上的不同。。所谓品位分类,是一种按照预定分类原则和方法根据人员的学历、资历及贡献大小等资格条件,将人员分成不同品级的人事制度,它是人员招聘、录用、考核、晋升、培训、工资、奖惩等各项人力资源管理的重要依据。它与岗位分类的主要区别是:
(1)分类标准不同。岗位分类以事为标准,事在人先,以事择人;而品位分类则以人为标准.人在事先,以人择事。
(2)分类的依据不同。岗位分类是根据工作或岗位的性质、繁简难易、责任轻重和所需资格条件进行,对事不对人;而品位分类则根据对人员资历、学历、劳报考度、综合绩效和贡献率的分析,达到对人员进行分类的目的,其对人不对事。
(3)适用范围不同。岗位分类适用于专业性、机械性、事务性强的岗位,因为这类岗位的职务和工作量较容易量化,而且工作比较固定;而品位分类则适合于工作经常变化,工作效果不易量化的岗位或工作,如对领导责任较大、需要发挥个人积极性与能动性的岗位以及机密性、临时性等工作。
二、岗位分类的基本功能
现代企业人力资源管理的一项最基本的任务,就是通过科学合理的用人制度和用人方法,实现“人”“事”和“物”的合理结合.做到“人适其位”和“位得其人”。通过岗位分类分级,可以理顺存在于企事业单位中复杂的岗位关系,统一岗位名称,使各类各级人员按照岗位级别与规格“对号入座”,对同类同级人员,采用统一的标准进行管理,从而简化人力资源管理的工作,提高管理效率。具体地说,岗位分类除了具有与岗位评价相同的各种功能之外,还能发挥以下两点作用:
1.岗位分类为员工提供了明确的晋升路线选择和个人在组织中职业发展的阶梯
岗位阶梯就是指一个组织当中,不同级别、不同任职要求相互之间有着密切联系的岗位群。一个企业单位建立了科学的岗位分类制度,明确规定了岗位的晋升阶梯和晋升路线,那么,员工在进入企业单位时.就能清晰地了解到各个岗位之间的晋升路线,并结合自身的素质条件,有意识有计划地选择一条适合自己职业发展的路径。譬如,员工既可以选择在自己所在的职系领域内发展(增强知识、经验与技能),做一名专家;也可以发掘自己在其他方面的潜力,跨越职系去发展(增加所承担的责任),做一名管理者、部门经理甚至总经理。近些年来,企业单位越来越重视人力资源管理基础工作,并积极地采取了诸如帮助员工制定职业生涯规划等多种科学手段.以最大限度地开发人力资源。岗位分类作为企业基础工作的一部分,将为这些管理活动的开展提供重要的前提。
2.实行岗位分类,为企业合理的定编定岗定员工作提供了依据
因为任何企事业单位都是由众多的岗位构成的,组织的冗员也就意味着个别岗位人员的过剩。岗位分级活动对存在于企业单位中的所有岗位进行科学合理分类,划分出职组、职系、岗级和岗等,明确组织中岗位与岗位之间的相互关系,从而也就为组织的定编定岗定员工作奠定了基础。
三、岗位分类的基本要求
岗位分类总的原则是:以“事”为中心,从实际出发,岗位的划类、归级、列等要力求适用、准确、可靠和精简。
在岗位分类的过程中,应注意达到以下几点要求:
1.根据系统性原则,按照岗位的业务性质对岗位进行横向归类,找出岗位之间的内在本质联系,将关键业务要素相似的岗位归为一类。
例如,虽然大学教师和小学教师在具体教学对象和教学方法上存在很大差别,但是其工作性质是相同的,所以将它们归为一个类别。
2.岗位分类的结构要合理
高层次的岗位如决策层、管理层的岗位要相对地少,而低层次的岗位如执行层、操作层的岗位应相对地多,一般应呈金字塔形。
3.岗位分类的依据。是客观存在的“事”
从实际工作的性质、特征、任务量等具体情况出发,对岗位进行分类分级,而不能依据被调查者的简单陈述。一般来说,被调查岗位的现任者,总是将自己的位置放在主导地位上。强调自己的岗位工作如何重要,工作量如何大,劳动条件如何差,问题如何多,等等。为了保证岗位分类的科学合理性,必须坚持实事求是的原则,以工作事实为依据,以分类标准为准绳。
4.岗位分类反映了岗位工作诸因素上的差别
差别是客观存在的,但岗位分类在体现这些差别时要适度,既不应过大。也不应过小。分类时,过大过粗则不能准确划分出岗位的差异;过小则会造成专业性过细,造成管理过于僵化,缺乏弹性。近年来,随着岗位本身工作丰富化和扩大化的发展,岗位分类也呈逐渐粗线条管理和结构简化的发展趋势。
5.岗位分类一般是静态分类
岗位分类归等,经过一段时间后,个别岗位的工作职责会发生变化,职责增加或者减少,从而导致工作的繁简难易程度以及人员资格条件发生变化。这样,就需要对岗位进行重新分类工作。因此,为保证岗位分类具有良好的使用性,在分类过程中,要充分考虑这种情况,并做好预测,为分类留有一定的余地。这样,当未来岗位发生变化时,只需做一些较小的变动,就能适应企业单位的需要。
四、岗位分类的缺陷
尽管岗位分类作为一个组织基础性的管理工作,是非常重要的。但它本身还是存在一些局限性,主要表现在以下几个方面:
1.岗位分类的适用范围相对较窄。岗位分类比较适合于专业性、事务性、机械性较强的初、中级岗位。因为这一类型的岗位的工作内容和工作职责较为容易进行定量化的测量,可以准确地通过岗位规范具体描述出来,使人们有一个明确的标准,也便于监督、指导和执行;但相比较而言,对于一些通用性强的岗位、高级管理或技术岗位、机密性岗位以及要求创新能力高的岗位,则不大适合。
2.岗位分类结构的严密性。可能会给企业的人力资源管理活动带来诸多的不便。因为岗位分类过细,会使人事制度过于僵化、缺乏弹性,阻碍人力资源跨职系和跨行业流动。从而达不到人才合理流动和全面发展的目的。岗位分类本意是使企业中的人才各得其所,使人力资源配置更加合理。但过于严密和僵化的岗位结构,又在很大程度上限制和阻碍了人才的发展。所以企业可以根据企业文化的特点、企业不同的发展阶段和发展战略、企业的人力资源状况等因素,在岗位分类和品位分类两者间做权变的选择,以克服它们各自的缺点。
3.岗位分类的工作需要投入一定的人力和财力,程序也较为复杂,而且整个过程要由有经验的专家参与。这是由岗位分类的重要性和复杂性所决定的。同时,在进行岗位调查时,担任各种岗位的人员总是倾向于夸大自己岗位的重要性和复杂程度,从而使岗位分类出现岗级膨胀的趋势。
五、岗位横向分类
(一)岗位横向分类的原则
岗位横向分类就是根据各种岗位工作的不同性质,将看似繁杂的各种岗位划分为职系、职组和职门的过程。在依据工作性质异同划分岗位类别,对岗位进行横向分类时,应遵循以下几个原则:
1.单一原则。即每一个岗位只能归人一个岗位类别.而不能既属于这一类,又属于那一类。
2.程度原则。当某一个岗位的工作性质,分别与两个以上岗位类别有关时,以归属程度最高的那一类为准,确定其应归类别。
3.时间原则。当某一岗位与两种以上岗位类别的程度相当时.以占时间较多的那一类岗位类别为准。
4.选择原则。当对某一岗位的划分类别,依据前面所述原则,也很难划定时,则依此岗位主管领导的意见为准则,确定其应属的类别。
(二)岗位横向分类的依据
在进行岗位横向分类时,企事业单位为了合理地区分岗位的类别。可以参照国内外已颁布的职业分类标准,这些标准具有很强的科学性和指导性,是企事业单位开展岗位分类工作的重要依据。值得注意的是。国际或国内的职业分类标准一般是以较为狭窄的职业项目为基础进行多类型多层次的划分。所谓“职业”,是代表了一种工作类型,它包含着许多劳动者的种种“工作”或“岗位”。个别劳动者所承担的岗位,仅仅是其中的一种。可供参照的职业分类标准主要有以下几种:《国际标准职业分类》《美国职业标准分类》《加拿大职业分类词典》《中华人民共和国国家标准:职业分类与代码》《中华人民共和国职业分类大典》等。 (三)岗位横向分类的要求
1.岗位分类的层次宜少不宜多。一般单位应控制在两个层次以下.比较复杂的大型企业单位最多也不宜超过三个层次。
2.直接生产人员岗位的分类应根据企业的劳动分工与协作的性质与特点来确定;而管理人员岗位的分类则应以它们具体的职能来划分。
3.大类、小类的数目多少与划分的粗细程度有关,企事业单位在分类粗细方面,应以实用为第一原则,不宜将类别划分得过细。在具体操作中,可通过控制类别的数目来限制划分的粗细程度。如限制大类不超过4个。小类不超过10个。等等。
【能力要求】
一、岗位分类的主要步骤
岗位分类是一项较为复杂的、知识性、技术性很强的工作,它的具体步骤一般为:
1.岗位的横向分类,即根据岗位的工作性质及特征,将它们划分为若干类别。
2.岗位的纵向分类,即根据每一岗位的繁简难易程度、责任轻重以及所需学识、技能、经验水平等因素,将它们归入一定的档次级别。
3.根据岗位分类的结果,制定各类岗位的岗位规范即岗位说明书,并以此作为各项人力资源管理工作的依据。
4.建立企业岗位分类图表,说明企业各类岗位的分布及其配置状况,为企业员工的分类管理提供依据。
二、岗位横向分类的步骤与方法
(一)岗位的横向分类的步骤
岗位的横向分类是一个由粗到细的工作过程。
1.将企事业单位内全部岗位,按照工作性质划分为若干大类,即职门。如图5—8和图5—9所示。这两张图说明了岗位在划分职门前后的情形。图
中的圆点。与。分别代表不同性质的岗位。图5—8中圆点表示在岗位分类之前,存在于一个组织当中的各种岗位分布状况;图5—9则表示将这些岗位进行了第一次分类,即将它们中工作性质相同或充分相似的都归为同一个职门,如A职门或者B职门。


2.将各职门内的岗位,根据工作性质的异同继续进行细分,把业务相同的岗位归入相同的职组,即将大类细分为中类,如图5—10所示。
3.将同一职组内的岗位再一次按照工作的性质进行划分,即将大类下的中类再细分为若干个小类,把业务性质相同的岗位组成一个职系。职系的划分是岗位横向分类的最后一步,每一个职系就是一种专门的职业,如图5一11所示。
(二)岗位横向分类的方法


1.按照岗位承担者的性质和特点,对岗位进行横向的区分
例如。某公司将本企业的全部岗位分为直接生产人员岗位和管理人员岗位两大类。然后,再按照劳动分工的特点,将这两大类划分为若干中类或小类。以管理人员岗位为例,大致可以分为以下10个小类:生产管理类、市场营销类、财务审计类、科技管理类、劳动人事管理类、物资管理类、行政后勤类、党团工作类、综合管理类及其他;以生产人员岗位为例,大致可划分为以下3个小类:基本生产岗位、辅助生产岗位、生产生活服务等。
2.按照岗位在企业生产过程中的地位和作用划分
例如。某电器公司将全部岗位分为:生产岗位、技术岗位、管理岗位、市场营销和供应服务五大类岗位。对每一大类又细分为若干小类,以技术岗位为例,大致可分为以下5个小类:科研岗位、设计岗位、工艺岗位、理化分析和质量检测;以生产岗位为例,大致可分为以下5个小类:车工、铣工、刨工、磨工和钳工。
三、岗位纵向分级的方法与步骤
岗位纵向分级是指在岗位横向分类的基础上,根据岗位工作繁简难易程度、责任大小以及承担岗位工作的人员所需具备的资格条件等因素,对同一职系中的岗位划分出不同岗级,并对不同职系中的岗位统一规定岗等的过程。
(一)岗位纵向分级的步骤
1.按照预定标准进行岗位排序,并划分出岗级
分别把每一个职系中的岗位,按照业务工作的繁简难易、责任大小以及所需人员资格条件等因素,对其进行分析和评价,并把它们按照一定的顺序,如从“简”“轻”“低”到“繁”“重”“高”进行排序,将相近相似的岗位划分为同一岗级.直至将全部岗位划分完为止。
由于各个职系的工作性质和特点不同,岗位数目也不相同,所以各个职系里划分岗级的多少也是不等的。例如,出版业中的校对这一职系划分为一级校对、二级校对和三级校对这三个岗级;而在医疗卫生行业中,则将护理这一职系划分为主任护师、副主任护师、主管护师、护师和护士五个岗级。
图5—12显示了岗位纵向分级的第一步“岗级”的排列过程。

2.统一岗等
前面提到过,各个职系中的岗级数是不等的,各个职系中最高或最低岗级中的岗位,其工作的繁简难易程度、责任大小以及所需人员资格条件等因素也不尽相同,这样就产生一个问题,各职系的岗级既无法直接进行横向的比较,又不能在各个职系岗位之间建立起横向和纵向联系。为此,必须在划分岗级的基础上,根据岗位工作的繁简难易程度、责任大小和所需人员资格条件等因素,对各职系的岗级进行横向的分析比较,然后将它们归入统一的岗等内,从而使不同职系、不同岗级的岗位,纳入一个由岗等、岗级与职系组成的三维岗位体系之中,如图5一l3所示。

总之,将岗级归入统一的岗等,其基本目的是为了对岗位进行系统化管理,也就是说,无论某一个岗位,在职系中处于什么岗级都能和所有职系的岗级进行比较,即与自己处于同一岗等或不在同一个岗等的岗位进行对比。处于同一岗等的岗位,虽然岗位工作的性质千差万别,但工作的繁简难易程度、所承担的责任轻重程度以及对承担此岗位人员的资格条件要求等均是相似的,因而,它们的报酬待遇也应该是相同的。如美国3级看护为第5岗等,1级内科医生也属于第5岗等,他们的薪金相同。
(一)生产性岗位纵向分级的方法
从我国多数企业分类的实际情况来看,大多采用点数法(Point Sys-tern),对生产性岗位进行纵向分级。其具体步骤和方法如下:
1.选择岗位评价要素
即根据企业的生产类型、岗位的性质和特征,确定评价要素的地位和重要程度.正确决定评分分值、权数和评比标准。如技术密集型企业,可以将上岗技能要求因素排在首要位置,而对劳动密集型企业,则可以将工作责任或劳动强度放在第一位。对技术工种岗位,可主要依据岗位所配置设备的繁简难易、精确程度、价值高低等因素来评价;而对熟练工种岗位,则可主要根据对产品成本、质量、数量所负的责任进行评价。但总的来讲,所选用的岗位评价因素,应该能够适用组织中的全部岗位,或大部分岗位,或某一类岗位,即应具有共通性。而且这些因素在意义上不能重叠,参与岗位评价与分类的有关人员也必须了解并掌握这些因素的重要性。最后,各因素必须是可观察到的.可以衡量的。表5—10列举了一些企业生产性岗位评价的要素。

2.建立岗位要素指标评价标准表
即依据岗位的重要程度,赋予岗位评价要素相对合理的量值(点数)。其中需要注意的是:
(1)为方便起见,可以先依据岗位评价要素间相对重要程度,确定程度最低和最高要素,并赋予它们点数。例如,某企业各岗位工作环境的差距不大,可以将此要素指标定为最低水平,同时赋予点数10点:而上岗技能要求在各岗位之间差距很大,反映了各岗位劳动操作方式对员工上岗资格的不同要求,故将此要素指标定在最高水平,并赋予点数40点。同时应该注意,最低水平指标可以不止一个,但程度最高水平的指标却一般只能有一两个。
(2)采用相对比较的方法,将其他诸要素指标与极限要素指标一一比较,以认定它们的相对位置,并赋予它们相对的点数。
(3)将评价要素,依程度高低,分割为数个档次,每个档次都是等距(等差或等比)的。企业可根据自身各岗位在这些要素上的差别程度.确定出划分档次数量,以提高评比的精确程度。若设档太粗。起点档级点数偏高,那么,关键技术岗位与一般岗位、生产线上岗位与辅助生产岗位的岗级就可能拉不开差距。这个环节的基础工作如果未能做细,将会导致以后制定和调整岗位工资时的较大困难,搞得不好,平均主义的弊病就不可避免。所以,如果各岗位之间劳动差别大,则可多分几个档次,或者采取设半档等不规则的设档方法,见表5—11和表5—12。


3.按照要素评价标准对各岗位打分,并根据结果划分岗级
在对岗位划级时,可以采用对岗位点数离散程度进行统计分析的方法,将比较密集的点数区域所对应的岗位划归同一岗级,并制定出点数换算表,如图5—14和表5一13所示。


4.根据各个岗位的岗级统一归入相应的岗等
即在完成对岗位划分岗级的任务之后,应对全部生产性岗位的岗级统一划归岗等。上面已经分别完成了对技术工种岗位和熟练工种岗位(它们对应生产性岗位的小类即职系)的划分岗级工作,但是。因为技术工种岗位和熟练工种岗位在岗位评价体系以及评分标准上存在很大差异,所以,对生产性岗位中的这两类岗级统一列等,可以采取以下方法:
(1)经验判断法,即组成工作评价小组,凭借经验,比较技术工种与熟练工种的劳动差别,作出归入岗等的决策。
(2)基本点数换算法,即将熟练工种与技术工种在要素评价标准表中的基本点数分别加总,求出两者所占比例,按照比例将其中一类工种的点数折算成另一类工种的点数.然后归岗列等。
(3)交叉岗位换算法,是指将既可以归为熟练工种又可以归为技术工种的某些特殊工种,先分别划分岗级,然后,根据它们在两类岗系中岗级位置,求出技术工种与熟练工种之间的岗级换算比例,然后再归人岗等。例如,某企业把司机和食堂厨师两个工种都分别按照熟练工种和技术工种划岗归级。按熟练工种岗位归级时.两个工种岗位都为四级:而按技术工种归级时,都为二级。两者交叉换算比例为2:1,这样,熟练工种的四级和技术工种的二级就归为一等,从而使不同岗级的岗位处于同一个水平线的岗等上,依次类推。
(三)管理性岗位纵向分级的方法
在企事业单位中,对管理性岗位的纵向分级方法与生产性岗位纵向分级方法基本相似,但由于管理岗位的错综复杂性和工作成果的难以量化性等特点,使得管理岗位的归级工作比对生产岗位归级要更为复杂和困难。而且大多数企业单位设置的管理岗位没有经过科学的设计,岗位设置庞杂混乱.因人设岗的现象比较严重,也给管理人员岗位归级带来极大困难。在总结国内外岗位分析和分类的先进经验的基础上,提出以下分级思路和建议:
1.精简企业组织结构,加强定编定岗定员管理,对企业岗位进行科学的设计和改进
科学的岗位设计,首先要考虑岗位的任务和地位。一个岗位必须有其存在的意义,也即它应该履行明确的功能,并应有明确的工作范围和满额的任务量。除此之外,为完成岗位的工作任务,每个岗位需要从别的岗位获取一定的信息资料,同时又为别的岗位提供一定的信息资料。需要信息和提供信息,也是设计岗位时应该考虑的。最后.岗位的存在和科学设置也应以承担一定的职责和拥有一定的权力为条件。企业只有按照上面提及的内容和原则,设计岗位才能谈得上科学合理。
2.对管理岗位进行科学的横向分类
在将管理人员岗位划分为若干中或小类的过程中,应充分体现分类管理的原则,将企业单位管理岗位划分为管理类、技术类、事务类等多个中类之后。然后,再细分为若干小类,并在每一职系建立相应的岗位评价指标体系和评价标准。
3.为了有效地完成管理岗位划岗归级的任务,评价要素的项目分档要多,岗级数目也应多于直接生产岗位的岗级数目(一般为1.4~2.6倍)。
4.在对管理岗位划岗归级后,应对管理岗位岗级进行统一列等,从而建立管理类、技术类以及事务类等管理岗级之间对应的关系。应用的方法与前面对生产岗位统一列等的方法一样。
四、生产与管理岗位统一岗等的基本要求
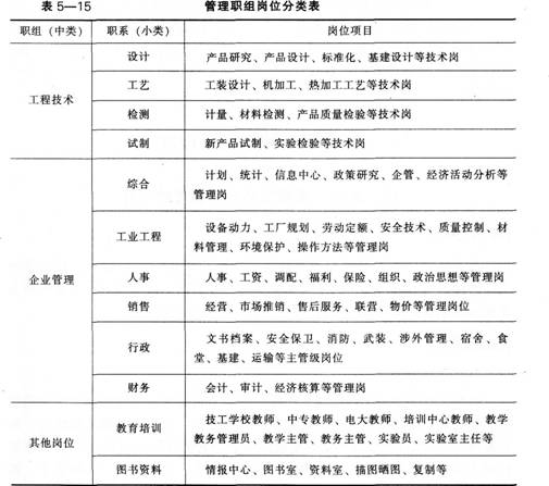
由于企事业单位的工作性质和特点各异,岗位分类也始终没有一套完整的体系和成功范例。表5一14和表5~15是某公司设计的岗位分类标准,可供读者参考。


企业在对生产性岗位和管理性岗位分别进行了内部分级(岗级)列等(岗等)之后,需要将两者有机地衔接起来,根据生产性和管理性岗位的岗级,完成岗位的统一列等。
管理人员岗位中的一般办事员的工作虽然是脑力劳动,但是,该岗位主要任务是处理规范性的日常事务。它本身不要求该岗位的员工进行创造性的思维活动。所以,从某种意义上讲,办事员的劳动相当于普通熟练性生产人员的劳动,因而这两类岗位在量的方面和质的方面具有可比性。但是谈到办事员的岗级与哪一级生产岗位的岗级相对应.应由企业的生产经营特点来决定。一般来讲,技术密集型企业技术工人最高岗级的要求超出社会一般水平,而在这一点上,一般办事员要求则不会超出社会一般水平。所以,办事员的岗位不仅不能与生产岗位最高岗级相对应,甚至不能与生产岗位的次高岗级一致。劳动密集型企业就不同,同是劳动密集型企业,因对技术工种的要求不同,办事员与生产岗位哪一级对应也会不同。总之,应根据企业自身的实际情况来确定。
一般来说,岗等晋升,就意味着薪资的调整,否则就丧失其实质意义。所以,如果薪资设计差距小,岗等可以相应多设;反之,则少设。企业岗等数目,应视行业性质和企业各自特点来确定。例如。某公司有员工约7 000人,其公司最低岗等到最高岗等共10级。对制造业企业来说.从基层岗位到总经理以不超过10个岗等为原则,有的公司甚至设计5~7个岗等。
基础知识:2014人力资源二级《基础知识》考前自测题汇总|通关习题汇总
专业技能:2014年人力资源师(二级)《专业技能》模拟试题汇总|冲刺试题汇总
课程辅导:为方便广大学员充分备考,233网校“2014年人力资源管理师HD高清课件”开始招生,辅导课程:VIP班,套餐班,精讲班,预测班,应用技巧班。免费试听>>


