第三章 水利水电工程主体工程施工
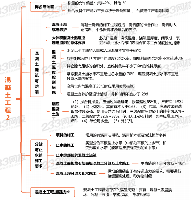
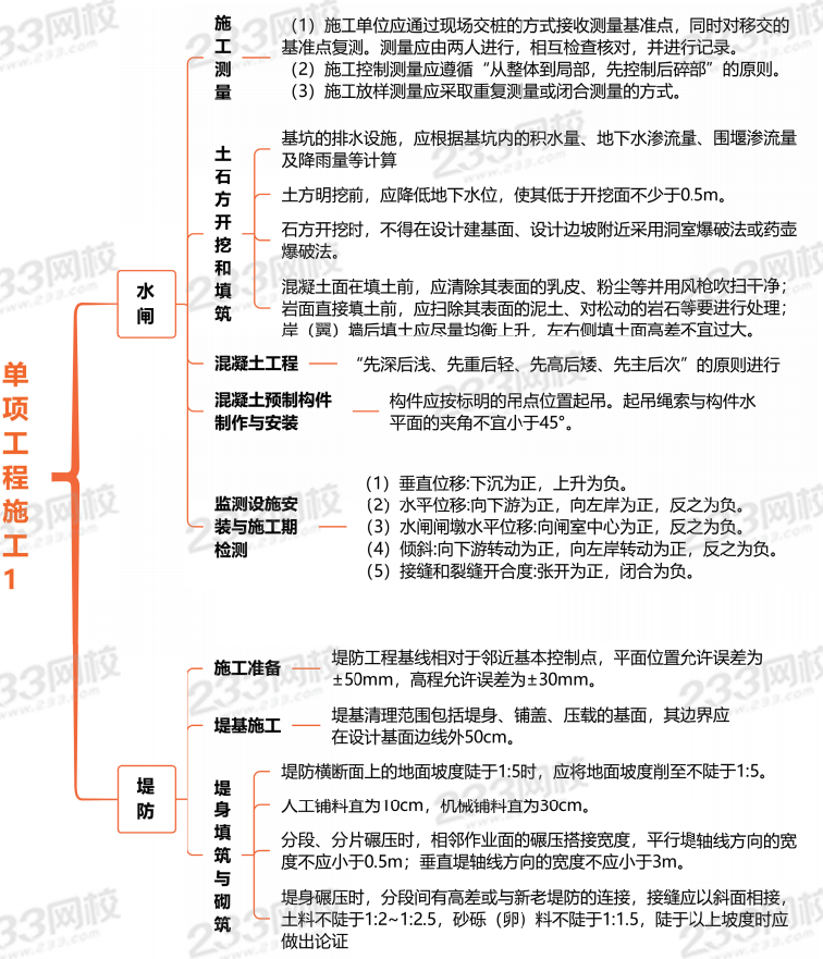
本章思维导图:











本章习题:
1、土坝地基开挖过程中,两岸边坡开挖的要求为( )。
A.大台阶状
B.变坡角应小于20°,岸坡不宜陡于1:1.5
C.顺坡,变坡系数没有限制
D.小台阶状
AD选项错误,开挖的岸坡应大致平顺,不应呈台阶状
C选项错误,岸坡不宜陡于1:1.5
2、图中所示的止水带类型为( )
A.W型普通金属止水带
B.W型复合金属止水带
C.F型普通金属止水带
D.F型复合金属止水带

C选项正确,如下图所示,左图为F型普通金属止水带,与题目一致,D选项错误,右图为F型复合金属止水带

3、土石坝工作面的划分,应尽可能( )。
A.增加垂直坝轴线方向的交接
B.平行坝轴线方向
C.根据施工方便灵活设置
D.不需考虑压实机械工作条件
A选项错误,增加垂直坝轴线方向的交接:这会导致更多的施工干扰,不利于施工组织和管理。
C选项错误,根据施工方便灵活设置:虽然施工方便是一个考虑因素,但主要还是应该遵循平行坝轴线的原则,以减少干扰。
D选项错误,不需考虑压实机械工作条件:实际上,工作面的划分还需要考虑压实机械的工作条件,以确保机械能够高效运作。
4、在建筑物和岩石接触面之间进行的灌浆,以加强二者间的结合程度和基础的整体性,提高抗滑稳定的一种方法是( )。
A.固结灌浆
B.帷幕灌浆
C.接触灌浆
D.高压喷射灌浆
好课推荐:根据不同学员的基础层级及个性需求,目前有【私教特训班、智学魔方Pro、畅学直通班】3个班型可供选择,一建原班强师,助力高效通关!
①自律性不高/零基础/备考时间紧/没时间规划的考生,推荐选『私教特训班』=7门好课+3师督学+4大特训营高效领学+官方教材+13大电子资料+免费重学2次+V2题库会员
②现场经验不足/学习时间较充足/建工小白/跨专业的考生,推荐选『智学魔方Rro』=7门好课+30天临考私教特训+2套纸质资料+10大电子资料+免费重学1次+V1题库会员
③有一定基础/有相关工作经验/追求性价比的考生,推荐选『畅学直通班』=4门好课+温度伴学服务+1套纸质资料+8大电子资料+V1题库会员
2026,跟着233网校一起拿下二级建造师!你还在等什么?赶快行动起来,早一分钟学习,就多学一个考点!233网校各大班级科学组合,提供一站式智能备考体系,教材+教辅+题库+课程+资料+督学配套齐全,进入试听学习>>






























