
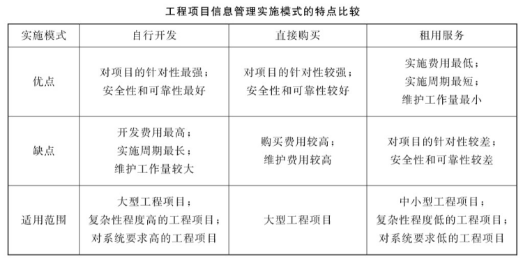
在建设工程造价管理领域,信息管理实施模式的选择直接影响项目的效率和质量。目前,工程项目信息管理主要有三种实施模式:自行开发、直接购买以及租用服务。这三种模式各有优劣,适用于不同类型的工程项目。
自行开发模式适用于对信息管理系统有高度定制化需求的企业或项目。例如,大型基础设施建设项目可能涉及复杂的业务流程和技术要求,市场上现有的通用软件难以完全满足其需求。这种情况下,企业可以选择聘请专业的咨询公司和软件开发商,量身打造专属的信息管理系统。然而,自行开发需要较高的资金投入和技术支持,且开发周期较长,因此对企业的资源储备提出了较高要求。
与自行开发相对的是直接购买商品化项目管理软件的方式。这类软件通常功能全面、操作简便,并经过市场验证,能够快速投入使用。建设单位或工程参建方只需支付一定的费用即可获得成熟的解决方案。同时,许多软件还支持二次开发,以适应特定项目的需求。这种方式特别适合中小型工程项目,因其成本较低、部署迅速,可以有效降低管理难度。
第三种模式是租用服务,即通过云平台获取信息管理服务。这种模式近年来受到越来越多企业的青睐,尤其是在移动办公和远程协作成为常态的背景下。租用服务无需前期大量的硬件投入和软件采购,按需付费的形式也降低了财务压力。此外,云服务提供商通常会负责系统的维护和升级工作,进一步减轻了用户的负担。
综上所述,选择哪种信息管理模式应综合考虑项目规模、预算限制、技术能力等因素。对于追求灵活性和个性化的大型项目,自行开发可能是最佳选择;而对于希望快速上线、控制成本的中小型项目,则更推荐直接购买或租用服务。无论采用何种模式,都必须确保信息收集自动化、存储电子化、交换网络化等核心特征得以实现,从而提升整体管理水平。
总之,在工程项目信息管理实施过程中,合理选择模式不仅可以优化资源配置,还能显著提高工作效率。项目管理者应结合实际情况,权衡利弊后作出科学决策。
科目:建设工程造价管理
考点:(一)工程项目信息管理实施模式
2、在建设工程项目管理信息化的三种实施模式中,与直接购买和自行开发相比,租用服务的缺点是( )。
A.购买费用较高
B.维护工作量较大
C.实施周期最长
D.对项目的针对性较差
E.安全性和可靠性较差
B选项错误;“维护工作量最小”是租用服务的优点之一。由于系统由服务供应商负责维护,用户无需承担大量的维护工作,因此该选项不符合题意。
C选项错误;“实施周期最短”是租用服务的优点之一。租用服务无需开发或二次开发,可以直接投入使用,因此实施周期最短,而不是最长,该选项不符合题意。
D选项正确;“对项目的针对性较差”是租用服务的缺点之一。由于租用的服务通常是通用型系统,难以完全满足特定项目的个性化需求,因此该选项符合题意。
E选项正确;“安全性和可靠性较差”是租用服务的缺点之一。由于数据存储在外部服务器上,存在一定的安全风险,且依赖于服务供应商的技术能力,因此该选项符合题意。


























