附注:农村商业银行与农村合作银行的区别
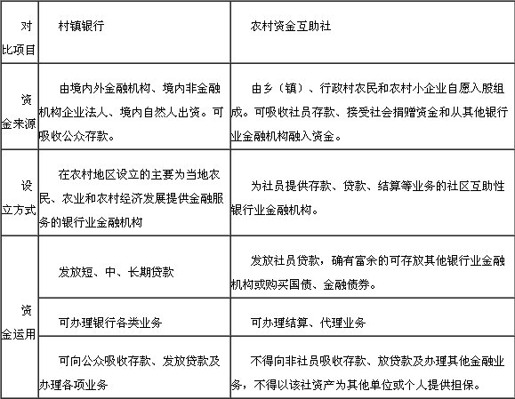
村镇银行和农村资金互助社
2007年1月29日,银监会发布并正式开始施行《村镇银行管理暂行规定》、《农村资金互助社管理暂行规定》
中国邮政储蓄银行(时间:事件) 1986年:恢复并开办国内经济出现比较严重的通货膨胀,主要目的是回笼货币,是邮政部门代理人民银行经办储蓄。
2006年12月31日:银监会批准中国邮政储蓄银行成立。
2007年3月20日:中国邮政储蓄银行挂牌,其市场定位是充分依托和发挥网络优势,完善城乡金融服务功能,以零售业务和中间业务为主,为城市社区和广大农村地区居民提供基础金融服务,与其他银行形成互补关系,支持社会主义新农村建设。
6、外资银行 (1)定义——经批准在中华人民共和国境内设立的以下机构:一家外国银行单独出资或与其他外国金融机构共同出资设立的外商独资银行;外国金融机构与中国的公司、企业共同出资设立的中外合资银行;外国银行分行、外国银行代表处。其中,外商独资银行、中外合资银行和外国银行分行统称为外资银行营业性机构。
(2)大事记(时间:事件)
1979年:日本输出入银行在北京设立代表处(我国批准设立的第一家外资银行代表处)。
2001年12月11日:我国正式加入WTO
2006年12月11日:我国加入WTO的过渡期结束,国务院的《中华人民共和国外资银行管理条例》、银监会的《中华人民共和国外资银行管理条例实施细则》正式生效,标志着中国正式全面开放银行业,允许外资银行对所有客户提供人民币服务,取消对外资银行在华经营的非审慎性限制。
截止2006年12月末:在华注册了14家外国独资和合资银行(19家分支机构)、74家外国银行设立了200家分行和79家支行、186家外国银行设立了242家代表处。在华外资银行的本外币资产总额为1033亿美元,占中国银行业金融机构总资产的1.8%,共有27家外资金融机构注资入股了我国的20家商业银行。
(3)经营范围
中外合资银行:可以经营部分或全部外汇业务和人民币业务,可以经营结汇、售汇业务
外国银行分行:可经营部分或全部外汇业务及对除中国境内公民以外客户的人民币业务。
7、非银行金融机构(机构名称:事件) 金融资产管理公司:1999成立,包括信达、长城、东方和华融资产管理公司。目前已完成政策性不良资产的处置任务,正在探索实行股份制改造及商业化经营。
信托公司:1979年,新中国第一家信托投资公司——中国国际信托投资公司成立。2007年3月1日施行的《信托公司管理办法》规定了信托公司所应遵守的规范。
企业集团财务公司:2004年7月27日修订后实施了《企业集团财务公司管理办法》,它是一种完全属于集团内部的金融机构,服务对象仅限于企业集团成员。
金融租赁公司:2007年3月1日施行了《金融租赁公司管理办法》,它是以经营融资租赁业务为主的非银行金融机构。
汽车金融公司:2003年10月3日起施行了《汽车金融公司管理办法》,为中国境内的汽车购买者及销售者提供贷款的非银行金融企业法人。
货币经纪公司:2005年9月1日起施行《货币经纪公司试点管理办法》,是在中国境内设立的,通过电子技术或其他手段,专门从事促进金融机构间资金融通和外汇交易等经纪服务,并从中收取佣金的非银行金融机构。
背景知识:






























