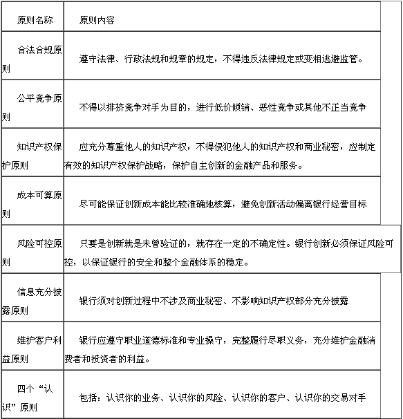
3、银行金融创新的基本原则
4、客户利益保护
强调客户利益保护既是维护社会公平、正义、稳定的需要,也是银行自身发展、尤其是创新活动正常进行的需要。
3、银行金融创新的基本原则
4、客户利益保护
强调客户利益保护既是维护社会公平、正义、稳定的需要,也是银行自身发展、尤其是创新活动正常进行的需要。
责编:lishi
辅导资料
2015年《法律法规与综合能力》考点归纳汇总热点专题
讲师课程:
拒绝盲目备考,加学习群领资料共同进步!

免费听
赵聪
AFP持证人,经济师
主讲:证券投资基金基础知识,中级个人理财
原某985高校金融讲师,CFP持证人, 中国工商银行、中信银行、中国人寿保险公司、中泰证券、中国邮政集团等多家机构特聘内训讲师。

免费听
李泽瑞
金融培训高级讲师
主讲:证券投资顾问业务,发布证券研究报告业务(证券分析师),初级个人贷款,中级个人贷款,期货投资分析
经济学硕士、金融培训高级讲师,李泽瑞老师从事金融类考证培训,教学经验丰富,出口成“段子”,是一个让学员欲罢不能的很有个人风格的老师,江湖学员称被讲课耽误的“德云社”编外弟子。

免费听
孙婧
外汇分析师
主讲:期货法律法规,投资银行业务(保荐代表人),证券市场基本法律法规,中级法律法规与综合能力,初级法律法规与综合能力
曾就职于多家大型证券、期货公司,具有丰富的金融从业培训经验,外汇分析师,大学生金融交易大赛评委,同时拥有金融类多个从业资格。

免费听
徐雨光
授课专业,易理解,举例形象
主讲:初级个人理财
美国经济学硕士。任职于某高校金融系,主要教学及研究方向为投资理财,教学经验丰富,专业功底深厚,对热点考点把握准确,讲课生动有趣,深入浅出。

免费听
李楠
多家银行内训讲师
主讲:私募股权投资基金基础知识,中级银行管理,初级银行管理,上岗实训
233网校签约网课老师,专业从事AFP/CFP、银行从业、基金从业、中级经济师、银行校园招聘等课程的研究和授课,曾在四大行及华夏银行、天津银行、渤海银行等机进行金融类培训工作。

免费听
汤浒
主讲:中级金融,初级风险管理,中级风险管理
经济学博士,多年从事金融、经济课程教学,授课经验丰富,课程务实,善于总结重点、难点、考点,对职业资格考试命题、备考有独到的见解和准确的把握。
专业智能,高效提分
章节练习
章节专项突破
进入做题
精选试题
省时高效精选
进入做题
模拟考场
海量题免费做
进入做题
考前点题
高效锁分72小时
进入做题
每日一练
每天进步一点点
进入做题
历年真题
真题实战演练
进入做题
易错题
精选高频易错题
进入做题
模考大赛
同场闯关做题
进入做题
APP刷题神器
模考大赛
考点打卡
做题闯关

扫描二维码 下载233网校APP刷题
微信扫码关注公众号
获取更多考试资料