101.某单位工程双代号网络计划如下图所示。图中错误有( )。
A.多个起点节点
B.多个终点节点
C.存在多余虚工作
D.节点编号有误
E.存在循环回路
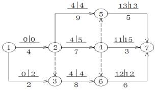
102.某工程双代号网络计划如下图所示,图中已标明每项工作的最早开始时间和最迟开始时间,该计划表明( )。
A.工作1-3的自由时差为2
C.工作2-4的自由时差为1
B.工作2-5为关键工作
D.工作3-6的总时差为零
E.工作4-7为关键工作
103.工程网络计划中的关键线路是指( )的线路。
A.单代号搭接网络计划中时间间隔均为零
B.双代号时标网络计划中时距均为零
C.单代号网络计划中由关键工作组成
D.双代号网络计划中由关键节点组成
E.双代号时标网络计划中无波形线
104.工程网络计划的优化目标有( )。
A.降低资源强度
B.使计算工期满足要求工期
C.寻求工程总成本最低时的工期安排
D.工期不娈条件下资源需用量均衡
E.资源限制条件下工期最短
105.建设工程进度调整系统过程中的工作内容有( )。
A.进度计划执行中的跟踪检查
B.实际进度数据的加工处理
C.分析偏差对后续工作及总工期的影响
D.确定工期和后续工作的限制条件
E.实际进度与计划进度的对比
106.某钢筋工程计划进度和实际进度S曲线如下图所示,从图中可以看出( )。
A.第1天末该工程实际拖欠的工程量为120吨
C.第3天末实际拖欠的工程量60吨
B.第2天末实际进度比计划进度超前1天
D.第4天末实际进度比计划进度拖后1天
E.第4天末实际拖欠工程量70吨
107.建设工程物资储备计划的编制依据有( )。
A.物资供应计划
B.物资供应方式
C.物资需求计划
D.场地条件
E.市场供应信息
108.编制施工总进度计划的工作内容有( )。
A.确定施工作业场地范围
B.计算工程量
C.确定各单位工程的施工期限
D.计算劳动量和机械台班数
E.确定各分部分项工程的相互搭接关系

