全面质量管理思想和方法的应用考点解析
全面质量管理思想和方法的应用介绍
一、全面质量管理(TQC)的思想
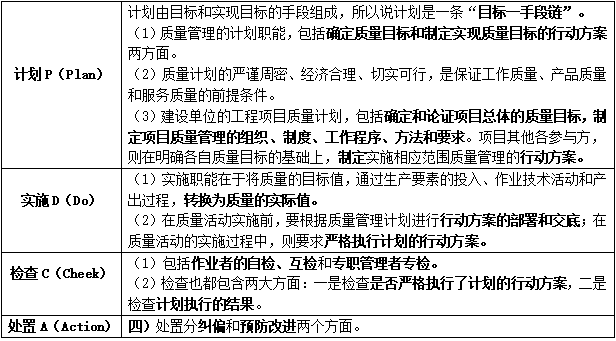
二、质量管理的PDCA循环
每一循环都围绕着实现预期的目标,进行计划、实施、检查和处置活动。

410.05KB
下载
539.84KB
下载
567.87KB
下载
473.51KB
下载
532.85KB
下载
531.01KB
下载
482.31KB
下载
563.77KB
下载
550.25KB
下载
514.28KB
下载
484.98KB
下载
277.97KB
下载正确答案: A
答察解析: 质量管理的计划职能,包括确定质量目标和制定实现质量目标的行动方案两方面,也即质量计划阶段的主要任务。
正确答案: A
答察解析: 本题考查的是全面质量管理思想和方法的应用。全过程质量管理的主要过程包括:项目策划与决策过程;勘察设计过程;设备材料采购过程;施工组织与实施过程;检测设施控制与计量过程;施工生产的检验试验过程;工程质量的评定过程;工程竣工验收与交付过程;工程回访维修服务过程等。
正确答案: C
答察解析: 全面质量管理——建设工程项目的全面质量管理,是建设工程项目参与各方所进行的工程项目质量管理的总称,其中包括工程质量和工作质量全面管理。
正确答案: A
答察解析: 全过程质量管理的主要过程包括:项目策划与决策过程;勘察设计过程;设备材料采购过程;施工组织与实施过程;检测设施控制与计量过程;施工生产的检验试验过程;工程质量的评定过程;工程竣工验收与交付过程;工程回访维修服务过程等。
一、项目质量控制体系的特点与构成
(一)特点
项目质量控制体系必须由项目实施的总负责单位,负责建设工程项目质量控制体系的建立和运行,实施质量目标的控制。
(二)项目质量控制体系的结构
建设工程项目质量控制体系,一般形成多层次、多单元的结构形态,这是由其实施任务的委托方式和合同结构所决定的。
二、项目质量控制体系的建立
三、项目质量控制体系的运行(P163-164)
质量控制体系要有效地运行,还有赖于系统内部的运行环境和运行机制的完善。
一、质量管理原则
二、企业质量管理体系文件构成
三、企业质量管理体系的认证与监督
(一)企业质量管理体系认证的意义
(二)企业质量管理体系认证的程序
(1)申请和受理
(2)审核(包括文件审查、现场审核,并提出审核报告)
(3)审批与注册发证
(三)获准认证后的维持与监督管理
企业质量管理体系获准认证的有效期为3年。
拒绝盲目备考,加学习群领资料共同进步!

免费听
赵春晓
幽默风趣,思维导图总结精彩,考点层次分明。
主讲:安全生产管理,建设工程施工管理,建设工程项目管理
233网校一级建造师《项目管理》、二级建造师《施工管理》独家签约网课老师。某“双一流、211”高校副研究员、硕导,国家一级注册建造师、造价师。

免费听
王东兴
灵魂导师
主讲:建设工程法规及相关知识,建设工程法规及相关知识,安全生产法律法规
管理学硕士,国家注册一级建造师,多年从事教育行业,主攻工程经济、项目管理、企业管理方向。

免费听
董航
主讲:建设工程经济
曾任中建一局集团项目执行经理,多年现场经验,对施工现场生产管理、现场安全、施工技术非常熟悉,在一级建造师、注册安全工程师执业资格考试方面,有丰富的教学经验,更有其独特的培训风格,其地毯式培训教学,准确打击知识点,每年都会帮助广大学员顺利取证。

免费听
江凌俊
口诀一绝
主讲:目标控制(土木建筑),进度控制(水利),建筑施工安全,建筑工程管理与实务,建筑工程,建筑施工安全
曾在设计院任职,线上线下多年培训行业从业经历。

免费听
胡宗强
主讲:市政公用工程
从事建造师培训多年。经验丰富,命题方向把握准确。

免费听
梁毛
主讲:案例分析(土木建筑),建筑工程
工程管理证书“大满贯”获得者,一级建造师(建筑/机电)、造价工程师、监理工程师(土建/交通)、二级建造师(建筑/机电/市政)、高级工程师(建筑工程)
专业智能,高效提分
章节练习
章节专项突破
进入做题
精选试题
省时高效精选
进入做题
模拟考场
海量题免费做
进入做题
考前点题
高效锁分72小时
进入做题
每日一练
每天进步一点点
进入做题
历年真题
真题实战演练
进入做题
易错题
精选高频易错题
进入做题
模考大赛
同场闯关做题
进入做题
APP刷题神器
模考大赛
考点打卡
做题闯关

扫描二维码 下载233网校APP刷题
微信扫码关注公众号
获取更多考试资料