企业双重预防机制建设(风险管控)考点解析
企业双重预防机制建设(风险管控)介绍
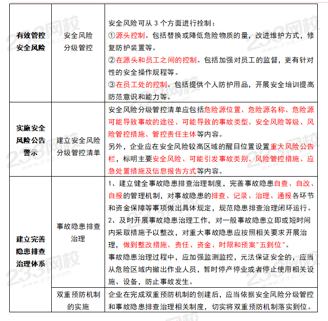
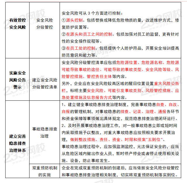
企业在完成危险源辨识、安全风险评估和制定分级管控措施之后,应建立安全风险分级管控清单。
安全风险分级管控清单应包括危险源位置、危险源名称、危险源可能导致事故的途径、可能导致的事故类型、安全风险等级、风险管控措施、管控责任主体等内容。
另外,企业应在安全风险较高区域的醒目位置设置重大风险公告栏,标明主要安全风险、可能引发事故类别、风险管控措施、应急处置措施及信息报告方式等内容。
282.66KB
下载
506.56KB
下载
293.44KB
下载
619.89KB
下载
309.56KB
下载
277.18KB
下载
294.32KB
下载
367.56KB
下载
275.46KB
下载
291.46KB
下载
290.71KB
下载
286.96KB
下载
正确答案: D
答案解析: A选项错误:绘制生产过程中的安全风险空间分布图属于科学评定安全风险等级;
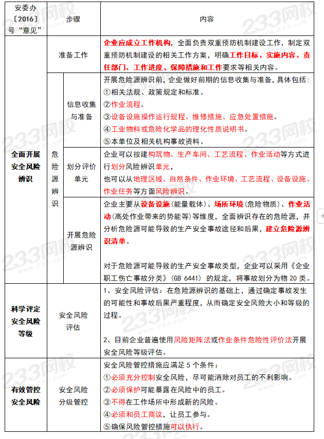
B选项错误:双重预防机制建设程序包括:全面开展安全风险辨识、科学评定安全风险等级、有效管控安全风险、实施安全风险公告警示、建立完善隐患排查治理体系。
C选项错误:风险较高区域的醒目位置设置重大风险公告栏属于安全风险公告警示内容。
D选项正确。


正确答案: C
答案解析: 文件中构件双重预防机制包括以下五个内容:
(一)全面开展安全风险辨识。
(二)科学评定安全风险等级。
(三)有效管控安全风险。
(四)实施安全风险公告警示。
(五)建立完善隐患排查治理体系。
A选项错误:结合施工现场的实际,在进场入口处设置“XX项目重大危险源公示牌属于实施安全风险公告警示
B选项错误:由项目副经理牵头,组织相关安全管理人员,并外聘专家对施工现场进行风险辨识属于全面开展安全风险辨识
CDE选项说法正确。


正确答案: A
答案解析: 根据《安全生产法》(2021年版),生产经营单位的主要负责人负有组织建立并落实安全风险分级管控和隐患排查治理双重预防工作机制,督促、检查本单位的安全生产工作,及时消除生产安全事故隐患的职责。
故本题A选项正确,选项BCD错误;
正确答案: A
答案解析: 设备间危险性值=LEC=8×8×9=576
危化品库危险性值=LEC=5×7×80=2800。
故A选项正确,选项BCD错误。
拒绝盲目备考,加学习群领资料共同进步!

免费听
赵春晓
幽默风趣,思维导图总结精彩,考点层次分明。
主讲:安全生产管理,建设工程施工管理,建设工程项目管理
233网校一级建造师《项目管理》、二级建造师《施工管理》独家签约网课老师。某“双一流、211”高校副研究员、硕导,国家一级注册建造师、造价师。

免费听
李天宇
实力派偶像
主讲:化工安全,安全生产技术基础,其他安全,化工安全,消防安全案例分析
河北大学硕士毕业。注册化工工程师、注册安全工程师、注册一级消防工程师、注册一级建造师。曾就职于大型研究设计院,担任项目主管并负责项目安全专篇设计及校审核工作。具有扎实的理论功底,丰富的现场实践经验,熟悉过程化设计、生产、检修维护中的安全隐患及应急预案。

免费听
唐忍
分数收割机
主讲:合同管理,安全生产法律法规,安全生产法规
优秀安全工程师、监理工程师讲师。善于重点击破晦涩法理点,轻松提升得分。

免费听
安勇
主讲:安全生产法律法规,安全生产管理,安全生产法规
211重点高校安全管理专业博士,正高级工程师(安全工程),在大型国企担任安全管理岗位多年,积累了丰富的现场工作经验,深入了解各种行业安全管理的特点和难点,对如何解决实际问题有着独到的见解。

免费听
王培山
考点预测牛
主讲:其他安全,其它安全
高级工程师、注册一级消防工程师,注册安全工程师,多年从事消防、安全考试培训。

免费听
黄明峰
封“神”级老师
主讲:消防安全技术综合能力,消防安全技术实务,消防安全技术综合能力,消防安全案例分析,安全生产技术基础
主要从事一级消防工程师、中级安全工程师等考试培训。
专业智能,高效提分
章节练习
章节专项突破
进入做题
精选试题
省时高效精选
进入做题
模拟考场
海量题免费做
进入做题
考前点题
高效锁分72小时
进入做题
每日一练
每天进步一点点
进入做题
历年真题
真题实战演练
进入做题
易错题
精选高频易错题
进入做题
模考大赛
同场闯关做题
进入做题
APP刷题神器
模考大赛
考点打卡
做题闯关

扫描二维码 下载233网校APP刷题
微信扫码关注公众号
获取更多考试资料