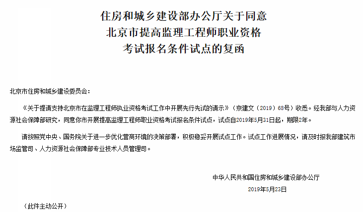
在2019年关于监理工程师考试的政策频出,在4月30日,住建部发布文件,同意上海市进行提高监理工程师报名条件试点,由此上海成为了首个试点城市。近日,住建部官网再发复函,同意北京市开展“提高监理工程师执业资格考试报名条件”试点,自2019年5月31日开始。这代表着北京市继上海市之后成为了第二个试点城市。
文件原文>>

由于通知中只提到北京市将从2019年5月31日起开展为期两年的提高监理工程师职业资格考试报名条件试点工作,但是并未明确指出条件相关的具体内容。根据我们目前已知的信息,监理工程师职业资格考试报名条件主要包括学历、职称级别以及获得职称后的任职年限等三个方面的条件。
1、具备工程技术或工程经济专业大专(含大专)以上学历,按照国家有关规定,取得工程技术或工程经济专业中级职务,并任职满3年;
2、按照国家有关规定,取得工程技术或工程经济专业高级职务;
3、1970年(含1970年)以前工程技术或工程经济专业中专毕业,取得工程技术或工程经济专业中级职务,并任职满3年。
文件原文>>
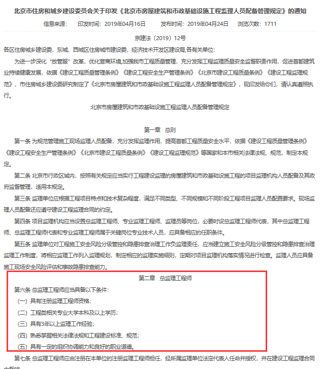
北京市住房和城乡建设委员会关于印发《北京市房屋建筑和市政基础设施工程监理人员配备管理规定》的通知

这一枚枚信号弹,意味着,注册建筑师与注册监理工程师的执业资格考试报名条件的提高极有可能将在全国范围内展开。从城市开始,再到其他城市,也许只是时间的问题!233网校小编提醒各位考生,趁现在还没普及到全国时,快加入考证队伍,早过早轻松。如果是北京、上海考生,学历不够的话,就需要尽快把提升学历提上日程,以免不符合报考条件。



























