药品都有一定的保质期,而有些药品在过期前就因为保存不当而失去效用。这些变质的药不仅起不到治病的目的,可能还会产生不良反应,危害人体健康。
所以,我们需要学习一些正确的药品保存方法,避免以上情况的发生。
/易受光线影响/
药物经光照容易变质,需要遮光保存,放在阴凉干燥、阳光不易直射到的地方。放置的药品可采用棕色瓶或用黑色纸包裹的玻璃容器包装,以防止紫外线的透入。
受光照易变质的药品:

/易受潮/
大多数药品在湿度较高的情况下,会稀释、潮解、变形、发霉。需要对易吸湿的药品,用玻璃瓶,以软木塞塞紧、蜡封,外加螺旋盖盖紧,或者用吸湿剂如石灰、木炭。
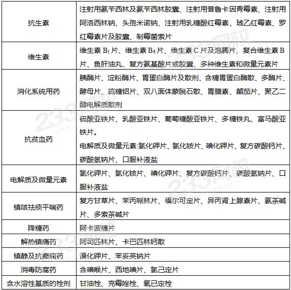
不能受潮的药品:

/中药材的保管/
中药材如保管不当将会发生霉变、虫蛀、变色等现象而影响质量,变质有空气、湿度、日光和温度的影响,也有昆虫和微生物的侵蚀。
易霉变的中药材有牛膝、天冬、马齿苋、菊花、蕲蛇、五味子、人参、独活、紫菀等。可以使用生石灰、炉灰或木炭、干锯末等防潮剂,使药材保持干燥。
易虫蛀的中药材有白芷、北沙参、薏苡仁、柴胡、大黄、鸡内金,蕲蛇、泽泻、党参、贝母、莲子等。尽量找缝隙较小的位置放置药材,将药材放置好前,先清理一遍杜绝虫源。
贮存过程中,为防止真菌、害虫的生长繁殖,应控制室内的温度和湿度。必要时可以对中药材进行真空压缩包装。
/中成药的保管/
冲剂、颗粒剂如板蓝根冲剂,在潮湿环境中很容易潮解、结块;散剂如常见的冰硼散、六一散、痱子粉等,受潮后会发生变色、结块、药效降低以及微生物滋生等变化,所以这些剂型的药剂都需要一些防潮措施。与中药材一样,可以使用生石灰、炉灰或木炭、干锯末等防潮剂。
相关推荐:
药师学习太费脑?听业内大咖、美貌与才华并重的姜雅老师讲考点和答题技巧!带你读薄教材,举一反三,做题才能更有效率!点击马上听课>>



