公募基金信息披露的相关规定考点解析
公募基金信息披露的相关规定介绍
一、基本要求
(一)基金信息披露义务人应当保证所披露信息的真实性、准确性、完整性、及时性、简明性和易得性
(二)基金信息披露义务人应当在中国证监会规定时间内,将应予披露的基金信息通过符合 中国证监会规定条件的全国性报刊及互联网网站等媒介披露
(三)基金信息披露义务人公开披露基金信息,应当符合中国证监会相关基金信息披露内容与格式准则等法规的规定
(四)特定基金信息披露事项和特殊基金品种的信息披露,应当符合中国证监会相关编报规则等法规的规定
(五)基金份额在证券交易所上市交易的,基金信息披露义务人还应当根据证券交易所的自律管理规则披露基金信息
(六)公开披露基金信息不得有下列行为
1.虚假记载、误导性陈述或者重大遗漏
2.对证券投资业绩进行预测
3.违规承诺收益或者承担损失
4.诋毁其他基金管理人、基金托管人或者基金销售机构
5.登载任何自然人、法人和非法人组织的祝贺性、恭维性或推荐性文字
6.中国证监会禁止的其他行为
(七)基金管理人、基金托管人应建立基金敏感信息知情人登记制度
二、主要内容
(一)基金招募说明书、基金合同、基金托管协议、基金产品资料概要、基金份额发售公告
(二)基金募集情况
(三)基金份额上市交易公告书
(四)基金资产净值、基金份额净值
(五)基金份额申购、赎回价格
(六)基金定期报告,包括年度报告、中期报告和季度报告(含资产组合季度报告)
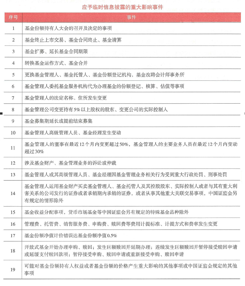
(七)临时报告
(八)基金份额持有人大会决议
(九)基金管理人、基金托管人的专门基金托管部门的重大人事变动
(十)涉及基金财产、基金管理业务、基金托管业务的诉讼或者仲裁
(十一)澄清公告
(十二)清算报告
(十三)中国证监会规定应予披露的其他信息
349.51KB
下载
319.49KB
下载
263.65KB
下载
300.88KB
下载
1.12MB
下载
213.87KB
下载
330.68KB
下载
278.14KB
下载
236.37KB
下载
285.51KB
下载
264.44KB
下载
205.93KB
下载
正确答案: C
答案解析: 基金管理公司变更持有5%以上股权的股东,变更公司的实际控制人,应当在2日内编制临时报告书,并登载在规定报刊和规定网站上。
正确答案: D
答案解析: 公开披露基金信息,不得有下列行为:①虚假记载、误导性陈述或者重大遗漏;②对证券投资业绩进行预测;③违规承诺收益或者承担损失;④诋毁其他基金管理人、基金托管人或者基金销售机构;⑤登载任何自然人、法人和非法人组织的祝贺性、恭维性或推荐性文字;⑥中国证监会禁止的其他行为。Ⅱ项违背了基金职业道德,不属于严重违法行为。
正确答案: C
答案解析: 开放式基金的基金合同生效后,在开始办理基金份额申购或者赎回前,基金管理人至少每周在规定网站披露一次基金份额净值和基金份额累计净值。
正确答案: D
答案解析: 
拟募集的基金产品应当具备的条件
(一)有明确、合法的投资方向
(二)有明确的基金运作方式
(三)符合中国证监会关于基金品种的规定
(四)基金合同、招募 说明书等法律文件草案符合法律、行政法规和中国证监会的规定
(五)基金名称表明基金的类别和投资特征,不存在损害国家利益、社会公共利益,欺诈、误导投资者,或者其他侵犯他人合法权益的内容
(六)招募说明书真实、准确、完整地披露了投资者做出投资决策所需的重要信息,不存在虚假记载、误导性陈述或者重大遗漏,语言简明、易懂、实用,符合投资者的理解能力
(七)有符合基金特征的投资者适当性管理制度,有明确的投资者定位、识别和评估等落实投资者适当性安排的方法,有清晰的风险警示内容
(八)基金的投资管理、销售、登记和估值等业务环节制度健全,行为规范,技术系统准备充分,不存在影响基金正常运作、损害或者可能损害基金份额持有人合法权益、可能引发系统性风险的情形
(九)中国证监会规定的其他条

一、可投资:上市交易的股票、债券、证监会规定的其他证券及其衍生品种。
二、禁止投资
(一)禁止使用基金财产进行的投资或活动
1.承销证券;
2.违反规定向他人贷款或者提供担保;
3.从事承担无限责任的投资;
4.买卖其他基金份额,但是中国证监会另有规定的除外;
5.向基金管理人、基金托管人出资;
6.从事内幕交易、操纵证券交易价格及其他不正当的证券交易活动;
7.法律、行政法规和中国证监会规定禁止的其他活动。
(二)运用基金财产进行证券投资时的禁止情形
1.一只基金持有一家公司发行的证券,其市值超过基金资产净值的10%;
2.同一基金管理人管理的全部基金持有一家公司发行的证券,超过该证券的10%;
3.基金财产参与股票发行申购,单只基金所申报的金额超过该基金的总资产,单只基金所申报的股票数量超过拟发行股票公司本次发行股票的总量;
4.一只基金持有其他基金(不含货币市场基金),其市值超过基金资产净值的10%,但基金中基金除外
5.基金中基金持有其他单只基金,其市值超过基金资产净值的20%,或者投资于其他基金中基金;
6.基金总资产超过基金净资产的140%;
7.违反基金合同关于投资范围、投资策略和投资比例等约定;
8.中国证监会规定禁止的其他情形。
三、公募基金关联交易的管理
重大关联交易应提交基金管理人董事会审议,并经过2/3以上的独立董事通过。基金管理人董事会应至少每半年对关联交易事项进行审查。
四、公平交易与异常交易管理
基金管理人的公平交易制度管控的范围至少应包括境内上市股票、债券的一级市场申购、二级市场交易等投资管理活动,同时应包括授权、研究分析、投资决策、交易执行、业绩评估等投资管理活动相关的各个环节。
基金管理人应当建立有效的异常交易行为日常监控和分析评估制度,在各投资组合的定期报告中披露异常交易行为专项说明,根据市场公认的第三方信息,对投资组合与交易对手之间议价交易的交易价格公允性进行审查,相关投资组合的投资管理人员应对异常交易情况进行合理性解释。
五、对公募基金证券交易费用的管控
一家基金管理公司通过一家证券公司的交易席位买卖证券的年交易佣金,不得超过其当年所有基金买卖证券交易佣金的30%。新成立的基金管理公司,自管理的首只基金成立后第二年起执行。
一、公募基金合同的终止
(一)基金合同即告终止的特定情形
1.基金合同期限届满而未延期
2.基金份额持有人大会决定终止
3.基金管理人、基金托管人职责终止,在6个月内没有新基金管理人、新基金托管人承接
4.基金合同约定的其他情形。
(二)发起式基金与开放式基金的基金合同终止情形的进一步规定
1.发起式基金的基金合同生效3年后,若基金资产净值低于2亿元的,基金合同自动终止。
2.开放式基金的基金合同生效后
(1)连续20个工作日出现基金份额持有人数量不满200人或者基金资产净值低于5000万元情形的,基金管理人应当在定期报告中予以披露
(2)连续60个工作日出现前述情形的,基金管理人应向中国证监会报告并提出解决方案,如转换运作方式、与其他基金合并或终止基金合同等,并召开基金份额持有人大会进行表决
二、公募基金财产的清算
基金合同终止时,基金管理人应当组织清算组对基金财产进行清算。清算组由基金管理人、基金托管人以及相关的中介服务机构组成。清算组作出的清算报告经会计师事务所审计,律师事务所出具法律意见书后,报中国证监会备案并公告。清算后的剩余基金财产,应当按照基金份额持有人所持份额比例进行分配。
一、销售业务的开展
基金管理人以外的基金销售机构办理基金销售业务,应当与基金管理人签订书面销售协议,明确双方权利义务。基金销售机构按照中国证监会的规定,为投资人提供除基金合同、招募说明书约定服务以外的增值服务的,可以向投资人收取增值服务费。
二、为投资人提供的持续性服务
三、禁止行为
基金销售机构及其从业人员从事基金销售业务,不得有下列情形:
(一)虚假记载、误导性陈述或者重大遗漏;
(二)违规承诺收益、本金不受损失或者限定损失金额、比例;
(三)预测基金投资业绩,或者宣传预期收益率;
(四)误导投资人购买与其风险承担能力不相匹配的基金产品;
(五)未向投资人有效揭示实际承担基金销售业务的主体、所销售的基金产品等重要信息,或者以过度包装服务平台、服务品牌等方式模糊上述重要信息;
(六)采取抽奖、回扣或者送实物、保险、基金份额等方式销售基金;
(七)在基金募集申请完成注册前,办理基金销售业务,向公众分发、公布基金宣传推介材料或者发售基金份额;
(八)未按照法律法规、中国证监会规定、招募说明书和基金份额发售公告规定的时间销售基金,或者未按照规定公告即擅自变更基金份额的发售日期;
(九)挪用基金销售结算资金或者基金份额,违规利用基金份额转让等形式规避基金销售结算资金闭环运作要求、损害投资人资金安全;
(十)利用或者承诺利用基金资产和基金销售业务进行利益输送或者利益交换;
(十一)违规泄露投资人相关信息或者基金投资运作相关非公开信息;
(十二)以低于成本的费用销售基金;
(十三)实施歧视性、排他性、绑定性销售安排;
(十四)中国证监会规定禁止的其他情形。
四、风险揭示
基金销售机构负有向投资者充分揭示投资风险的义务。在投资者购入基金前,基金销售机构应当提示投资者阅读基金合同、招募说明书、基金产品资料概要,提供有效途径供投资者查询,并以显著、清晰的方式向投资者揭示投资风险。
一、对基金管理人进行审慎调查的方式和方法。
二、对基金产品或者服务的风险等级进行设置,对基金产品或者服务进行风险评价的方式或方法。
三、对投资者进行分类的方法和程序,投资者转化的方法和程序
四、对基金投资者风险承受能力进行调查和评价的方式和方法。
五、对基金产品或者服务和基金投资者进行匹配的方法。
六、限制不匹配销售行为、客户回访检查、评估及销售隔离等风控制度和保障措施。



拒绝盲目备考,加学习群领资料共同进步!

免费听
赵聪
AFP持证人,经济师
主讲:证券投资基金基础知识,中级个人理财
原某985高校金融讲师,CFP持证人, 中国工商银行、中信银行、中国人寿保险公司、中泰证券、中国邮政集团等多家机构特聘内训讲师。

免费听
王佳荣
金融圈达人
主讲:金融市场基础知识,期货基础知识,基金法律法规,中级金融
从事金融类考试培训多年,知名金融培训师、金融机构中层管理、清华大学出版社金融教材副主编、上海人才培训市场促进中心特聘讲师。人称金融类培训界的“一哥”。

免费听
李楠
多家银行内训讲师
主讲:私募股权投资基金基础知识,中级银行管理,初级银行管理,上岗实训
233网校签约网课老师,专业从事AFP/CFP、银行从业、基金从业、中级经济师、银行校园招聘等课程的研究和授课,曾在四大行及华夏银行、天津银行、渤海银行等机进行金融类培训工作。

免费听
赵聪
AFP持证人,经济师
主讲:证券投资基金基础知识,中级个人理财
原某985高校金融讲师,CFP持证人, 中国工商银行、中信银行、中国人寿保险公司、中泰证券、中国邮政集团等多家机构特聘内训讲师。
专业智能,高效提分
章节练习
章节专项突破
进入做题
精选试题
省时高效精选
进入做题
模拟考场
海量题免费做
进入做题
考前点题
高效锁分72小时
进入做题
每日一练
每天进步一点点
进入做题
历年真题
真题实战演练
进入做题
易错题
精选高频易错题
进入做题
模考大赛
同场闯关做题
进入做题
APP刷题神器
模考大赛
考点打卡
做题闯关

扫描二维码 下载233网校APP刷题
微信扫码关注公众号
获取更多考试资料