【试题/真题免费刷】【模考大赛】【免费备考资料】【下载233网校APP】
☟☟ 立即扫码,进注安备考学习群 ☟☟

1、矿坑水文地质调查包含多项内容,下列选项中不属于出水点调查的主要内容的是( )。
A.出水地点
B.大气压强
C.水压
D.水温
2、矿山工程地质工作的任务是更详细地查明工程建设和生产地段的工程地质基础条件,以保证工程建设和生产顺利进行。下列选项中不属于矿山工程地质工作内容的是( )。
A.对基建施工中的地基、坝基、坝肩以及道路路基边坡等进行工程地质调查和编录
B.与采矿技术人员配合,系统开展有关露天矿边坡稳定和地下矿岩体稳定的综合性调查研究
C.对可能危害工程施工或工程设施的工程动力地质现象进行专门的工程地质调查
D.及时预测各阶段的矿坑涌水量,并编制相应的防治措施和工程设计
1.对基建施工中的厂房地基、尾矿坝的坝基及坝肩、铁路和公路的路基及边坡等进行工程地质调查和编录。当发现不良工程地质条件时,及时通知施工部门。A正确
2.对掘进中井巷、硐室(投产后还包括采场)中工程地质条件复杂地段进行工程地质调查和编录,并与采矿人员密切配合,及时解决掘进中的工程地质问题。
3.与采矿技术人员配合,系统开展有关露天矿边坡稳定和地下矿岩体稳定的综合性调查研究。包括岩体工程地质特征、岩体结构特征、有关水文地质条件、构造应力场的调查研究以及失稳地段定期的移动观测等。B正确
4.对可能危害工程施工或工程设施的工程动力地质现象(包括流沙、泥石流、崩塌、岩堆移动和岩溶等)进行专门的工程地质调查。C正确
5.当矿山进行扩建时,还可能要开展扩建工业场地、路基及尾矿坝的工程地质调查。
D项,属于矿山水文地质工作。
3、潜水与大气直接相通,具有自由表面,承受大气压力,受气候条件影响,季节性变化明显,春、夏季多雨,水位上升,冬季少雨,水位下降,水质易受污染。潜水的分布区域与补给区基本一致,其主要补给来源是( )。
A.大气降水
B.大气凝结水
C.地表水
D.深层地下水
一般来说,时间短的暴雨,对补给潜水不利,而连绵细雨能大量地补给潜水。在干旱地区,大气降雨很少,潜水的补给只靠大气凝结水。
A. 大气降水:大气降水(如降雨、降雪等)是潜水的主要补给来源。当大气降水渗透到地下,经过土壤和岩石的孔隙,最终补给潜水。
B. 大气凝结水:大气凝结水是指空气中的水蒸气在夜间或温度降低时凝结成水滴,
C. 地表水:地表水(如河流、湖泊等)也可以补给潜水,尤其是在地表水与地下水有直接水力联系的情况下。然而,题目中明确指出潜水与大气直接相通,具有自由表面,因此大气降水是最主要的补给来源。
D. 深层地下水:深层地下水通常是指埋藏较深的承压水
4、在地下水动态观测过程中,需对不同水源要定期取样,进行化学成分测量。其分析项目不包括( )。
A.透明度
B.沉淀物
C.pH值
D.挥发性
5、断层破碎带调查属于矿坑水文地质调查之一。断层破碎带调查内容不包括( )。
A.断层的规模、产状
B.断层的含水性、导水性
C.断层的层位、标高
D.水的物理化学性质
6、矿石、岩石允许暴露面积的大小和暴露时间长短的性能是( )。
A.破碎性
B.稳固性
C.碎胀性
D.结块性
B.稳固性是指矿石、岩石允许暴露面积的大小和暴露时间长短的性能。
C.碎胀性是指矿岩经开采松散后体积增大的性能。碎胀性的大小用碎胀系数(也称松散系数)描述。
D.结块性是指经开采后,松散的矿岩受温受压固结粘连的性能。
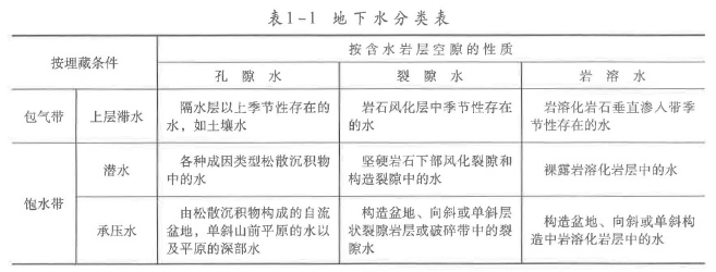
7、地下水是指赋存于地面以下岩石空隙中的水,狭义上是指地下水面以下饱和含水层中的水。按含水岩层空隙的性质,通常把地下水分为( )。
A.孔隙水、裂隙水、岩溶水
B.上层滞水、潜水、承压水
C.淡水、半咸水、咸水
D.渗入水、凝结水、埋藏水

8、矿坑内的水主要来自岩层空隙中的地下水、地表水源、大气降水以及老窿及旧巷积水4个方面。岩层空隙中的地下水又可以分为孔隙水、裂隙水和岩溶水。下列关于各类水源的说法中错误的是( )。
A.孔隙水水量大小取决于含水层的成因类型、岩性结构、颗粒成分、厚度和分布面积
B.裂隙水水量一般不大,水压往往较大
C.岩溶水水压高、水量大,来势猛,如无其他水源联系时,突水量很快减小、水压下降,容易疏干
D.老窿及旧巷积水突水迅猛,水量、水压大
B正确,裂隙水的特点是水量一般不大,水压往往较大。当与其他水源无水力联系时,涌水量会逐渐减少,乃至疏干;反之,涌水量便会逐步增加,易造成突水事故;
C错误,岩溶水特点是:水压高水量大,来势猛,涌水量稳定,不易疏干,危害较大;
D正确,老窿及旧巷积水特点是:突水迅猛,水量、水压大,具强大冲溃力,破坏性大,如无其他水源联系时,突水量很快减小,水压下降,容易疏干。
9、以下不属于充水矿床的选项是( )。
A.孔隙充水矿床
B.溶隙充水矿床
C.裂隙充水矿床
D.岩溶充水矿床
第一类以孔隙含水层充水为主的矿床,简称孔隙充水矿床;
第二类以裂隙含水层充水为主的矿床,简称裂隙充水矿床;
第三类以岩溶含水层充水为主的矿床,简称岩溶充水矿床。
10、埋藏在基岩裂隙中的地下水称为( )。
A.潜水
B.承压水
C.裂隙水
D.地下水
埋藏在基岩裂隙中的地下水称为裂隙水。裂隙水的特点是水量一般不大,水压往往较大。 当与其他水源无水力联系时,涌水量会逐渐减少,乃至疏干;反之,涌水量便会逐步增加,易造成突水事故。
更多2026年中级注册安全工程师考试备考资料,可以在233网校免费下载。
别让未知成为拦路虎!中级注册安全工程师模考大赛:一场让命题人“破防”的硬核演练!由233网校助教+授课老师出题(每月模考主题不一样),你的模考,不止于“分数”,这场模考不是普通练习,而是1:1还原真实考试的“战场推演”!
试题不够刷?注安V1题库体验版会员免费领!
1、新用户专属好礼:30天V1体验版题库会员
233网校向新用户开放30天V1题库体验版会员免费领,只要您是233网校的新用户,首次注册即可领取30天V1题库体验版会员,可开放100%章节题库。
【☟☟233网校新用户,注册即可领取30天V1题库体验版会员☟☟】
2、首次登录233网校APP:7天V1体验版题库会员
首次登录233网校APP,即可领取7天V1体验版题库会员。233网校APP题库提供每日一练、章节习题、模拟试题、历年真题、知识点打卡、模考大赛、答题闯关等丰富的刷题活动,欢迎您下载体验!
【☟☟扫码下载安装233网校APP☟☟】
3、活动赠送奖励:1-7天V1体验版题库会员
233网校定期举行丰富的答题活动,每个活动可获得1-7天V1体验版题库会员,累积下来可以获得30天V1体验版题库会员,相当于每个月都免费送您V1体验版题库会员呢。
活动入口>>【模考大赛】【答题闯关(3/7天)】【考点打卡(3/7天)】【组队打卡3/6/9天】





























